QQ登录

只需一步,快速开始

微信登录,快人一步

扫码登录更安全

登录 | 注册帐号 | 找回密码

茂名论坛

  • 关注抖音号
  • 关注公众号
  • 下载APP
  • 扫码关注抖音号
  • 扫码关注公众号
  • 扫码关注APP
快捷导航
查看: 2119|回复: 17

[今日关注] 广东省人民政府关于印发《广东省国民经济和 社会发展第十五个五年规划纲要》的通知

[复制链接]
广东省人民政府关于印发《广东省国民经济和
社会发展第十五个五年规划纲要》的通知
粤府〔2026〕24号

各地级以上市人民政府,各县(市、区)人民政府,省政府各部门、各直属机构:
  《广东省国民经济和社会发展第十五个五年规划纲要》业经省十四届人大五次会议审查批准,现印发给你们,请认真组织实施。

广东省人民政府
2026年3月26日
20260428120444front1_0_3389287_FiDOXWiqXVj9kDHeKtfCTWlEEyCr.jpg
20260428120449front1_0_3389287_FgbQVnCuZnU6WWOTYmfHYy1iB91t.jpg
 楼主| 发表于 2026-4-28 12:05 | 显示全部楼层 |来自:茂名在线苹果版茂名在线APP
有没有各位规划大湿,想要的项目。畅所欲言
世界赠予我 发表于 2026-4-28 12:05
有没有各位规划大湿,想要的项目。畅所欲言

高化信连接湛江机场的城轨,以及直达湛江市区的轨道交通。
发表于 2026-4-28 14:24 | 显示全部楼层
什么二湛,粤西北上 高铁,已经彻底毫无可能性!!

早点逃离粤西,去深圳找份厂工打螺丝才是正道!!
这应该叫珠三和粤东规划
等广东十五五交通领域规划出来,具体的情况就知道了。
 楼主| 发表于 2026-4-28 14:48 | 显示全部楼层 |来自:茂名在线苹果版茂名在线APP
骓不逝 发表于 2026-4-28 14:24
什么二湛,粤西北上 高铁,已经彻底毫无可能性!!

早点逃离粤西,去深圳找份厂工打螺丝才是正道!!

还是等细节规划(广东省十五五综合交通规划运输体系)公布,再说
粤西又是被忽略的五年
发表于 2026-4-28 14:54 | 显示全部楼层
深圳都不允许大规模建地铁了,粤西毫无可能再建设客流堪忧的北向高铁!
晚上又可以喝一壶了
笑死!这种会议茂名就没必要去开了,整个会议没有提到茂名两个字!毫无存在感!各位大炮茂继续吹!还在自我感觉良好!天天网络上跳!搞内讧!笑死
茂名核能也没看到,边缘化
冷空气前锋 发表于 2026-4-28 14:53
粤西又是被忽略的五年

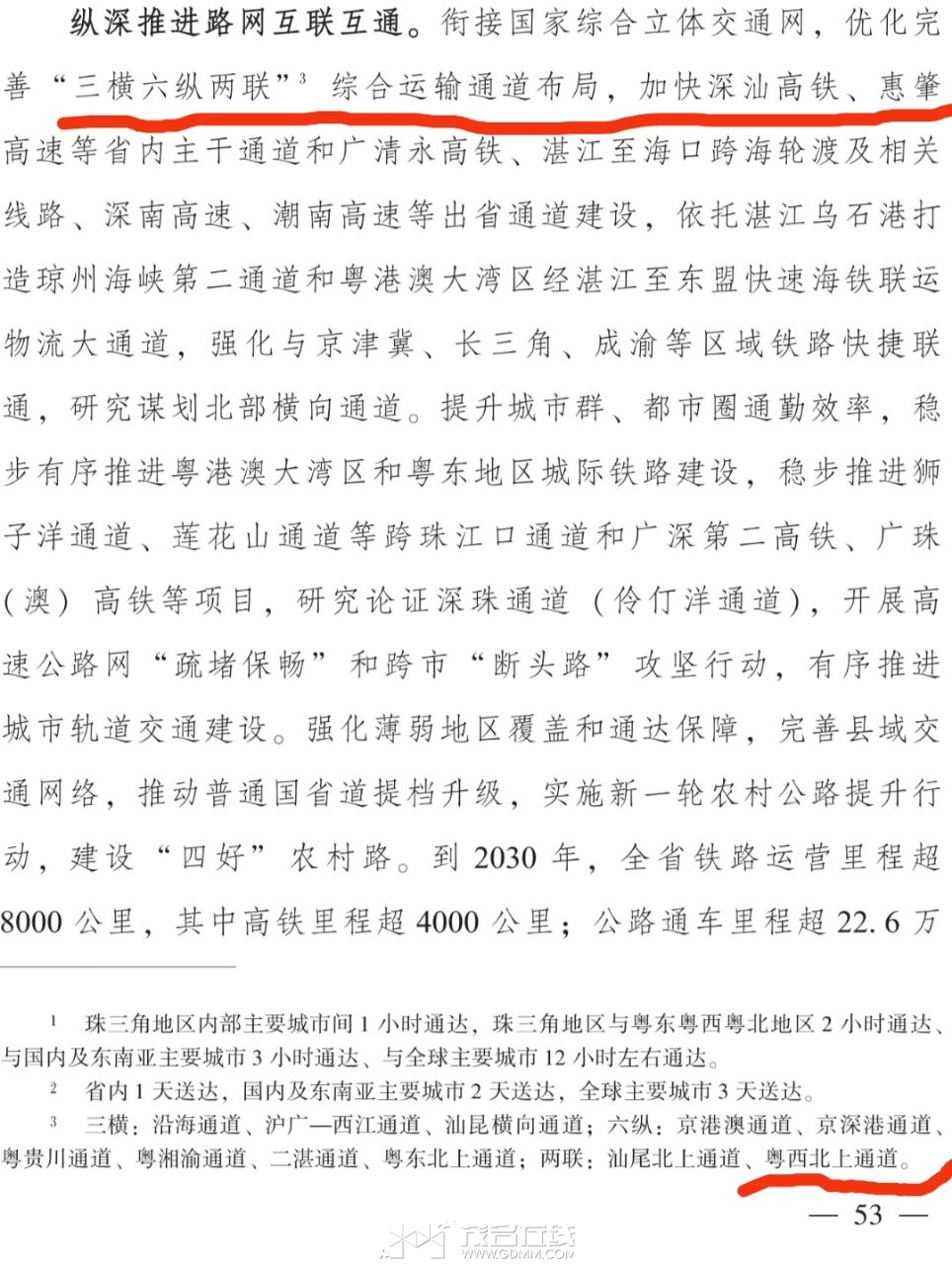
忽略啥?粤西北上高铁省里一直在推进呀?只是某苦对途经高信地区的高铁联接线不太热心而已,这你不能怪省府的,毕竟奇葩的某府整天就幻想着从信宜建条接岑溪的永茂北上高铁而从没联络过隔壁兄弟市去推动省府一直规划真正的粤西高铁罗茂联接线,要不是省铁投出招标公告这条高铁联接线基本就没人知道,连你自己都不关心热心努力去督促推进你能怪谁怨谁?粤西北上高铁一直都在省里规划的三横六纵两联高铁通道里面啊,省里这个高铁规划又不是今日才有的
20260428194118front2_0_3280213_FmRu9A1QwLKIgYDHpjo1YXsB7koi.jpg
20260428194119front2_0_3280213_FnGfL2xTTa9xSLJgo88S2mUmhC9l.jpg
20260428194118front2_0_3280213_Fjl7Hkwe1YHH2BpHzkKuXvEpZKoV.jpg
20260428194119front2_0_3280213_FmYPWTvDPp7z1BZalEk8YxEWd1LD.png
世界赠予我 发表于 2026-4-28 14:48
还是等细节规划(广东省十五五综合交通规划运输体系)公布,再说

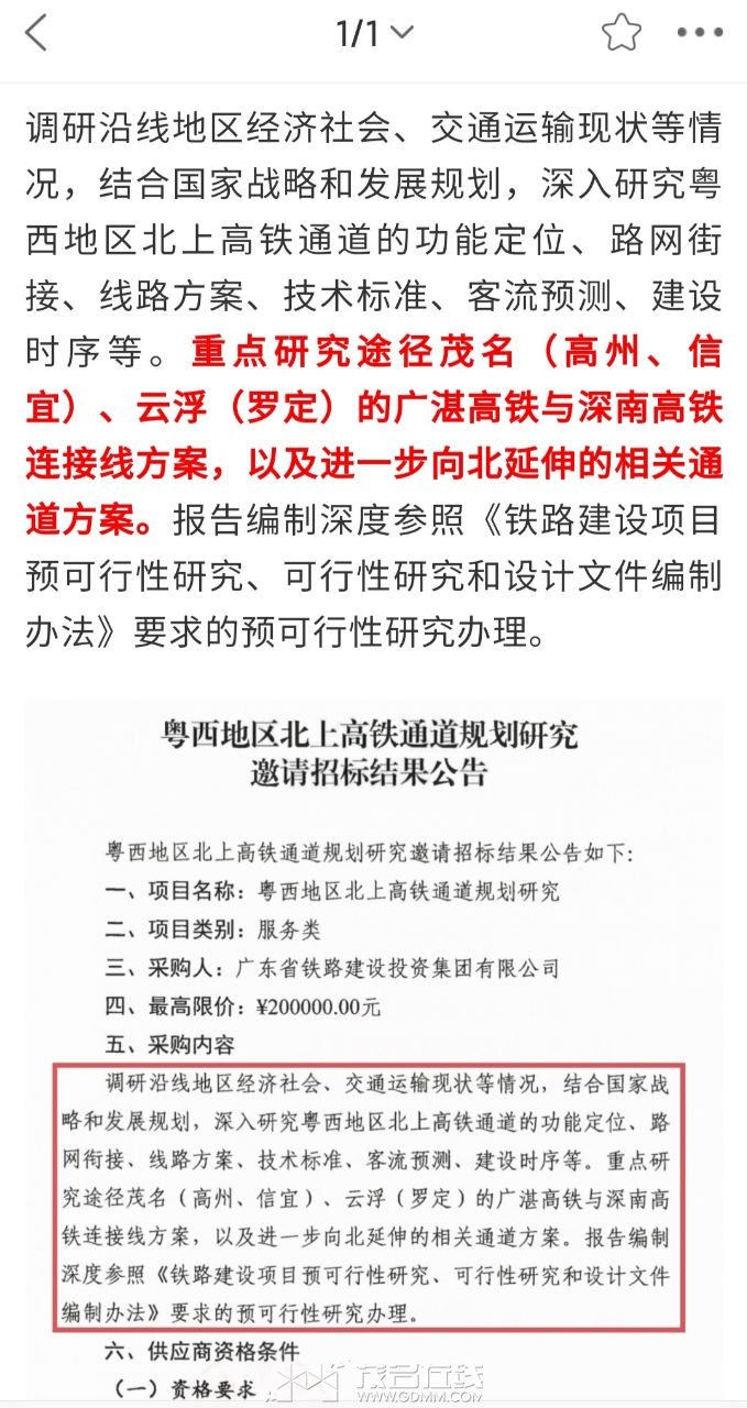
还要什么细节?你玉林佬想要的桂玉湛直线广东帮不了,早就告诉你你想要的桂玉湛也好甚至是玉湛你都要去你广西区府跪求他们出面帮你们和广东方面协商,至于你整天无脑乱黑的郴茂现在广东省已经先行规划建设罗茂这一段了省铁投连招标都发了,就不用你担心了!你们玉林的人都很奇葩自己的事不关心天天跑去抹黑别人的规划建设!
20260428195604front2_0_3280213_FmRu9A1QwLKIgYDHpjo1YXsB7koi.jpg
20260428195603front2_0_3280213_FnGfL2xTTa9xSLJgo88S2mUmhC9l.jpg
20260428195604front2_0_3280213_Fjl7Hkwe1YHH2BpHzkKuXvEpZKoV.jpg
20260428195605front2_0_3280213_FmYPWTvDPp7z1BZalEk8YxEWd1LD.png
十五五,粤西北上又没戏日日讲均衡画大饼给你食
您需要登录后才可以回帖 登录 | 注册帐号

本版积分规则

友情链接:
返回顶部
返回列表 快速回复