设为首页
|
收藏网址
只需一步,快速开始
微信登录,快人一步
扫码登录更安全
登录
|
注册帐号
|
找回密码
搜索
热门搜索:
东华能源
共青河新城
学校
房产
茂名高铁
经济数据
本版
用户
关注抖音号
关注公众号
下载APP
扫码关注抖音号
扫码关注公众号
扫码关注APP
快捷导航
首页
网站首页
论坛
茂名在线论坛
食品安全抽检投票
食品安全抽检投票
求职网
茂名求职网
APP
关于我们
关于我们
茂名论坛
»
论坛
›
互动茂名
›
话说茂名
›
举报换来百份空转文书:24万小案,照见基层治理溃烂
话说茂名
查看:
730
|
回复:
5
[今日关注]
举报换来百份空转文书:24万小案,照见基层治理溃烂
[复制链接]
生活不简单
生活不简单
当前离线
主题
0
回帖
精华
大学生
发表于 2026-4-1 09:03
|
显示全部楼层
|
阅读模式
|
来自:茂名在线安卓版
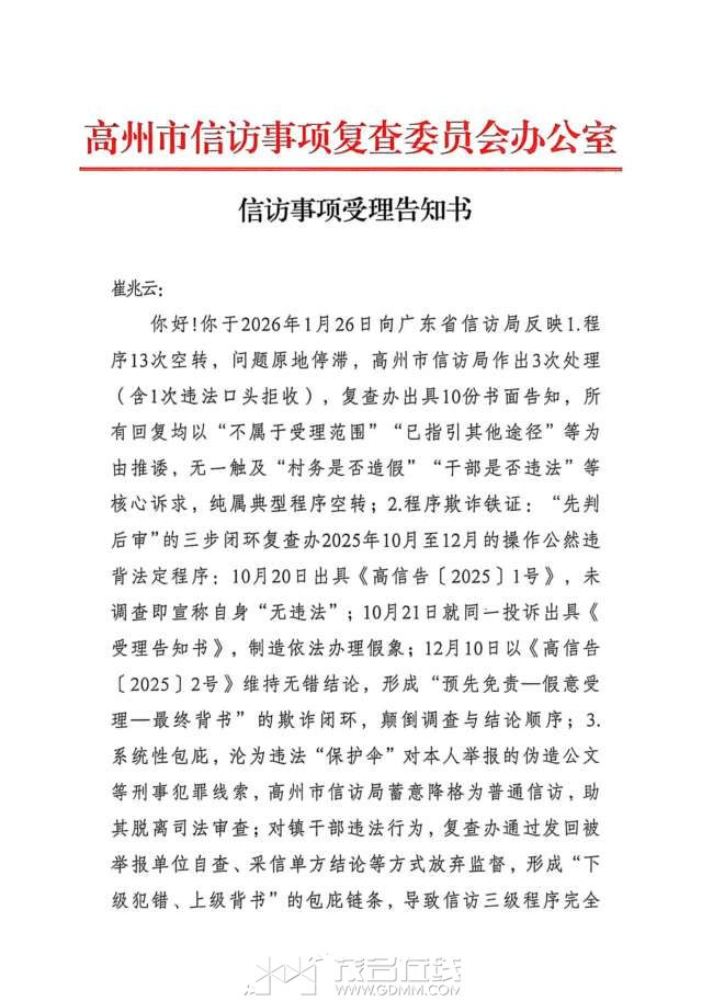
——崔兆云实名举报调查
三任村长、18年账目不公开,90%白条入账、收支一人独管;村集体年收入为0,却能连续支出24万元,而镇政府再三书面答复:“无任何拨款记录”。
一边是“零收入、零拨款”,一边是“24万白条支出去”。
如此荒诞的财务“奇迹”,在高州市泗水镇塘普村真实上演。
村民查账代表崔兆云实名举报,换来的不是查清账目、追责问责,而是上百份程序空转的答复、多部门连环推诿、家门口被封堵、家人被殴打的打击报复。
一桩24万元的“小案”,竟牵出镇村利益捆绑、三级庇护、程序造假的完整链条。
一、财务罗生门:钱从哪来?官方答复自相矛盾
泗水镇政府多次明确:2016—2023年对塘普村无一分拨款。
可审计记录显示:该村2017—2019年支出超24万元,且全年收入为0元。
更讽刺的是,镇级公开预算中,每年对村居补助高达数百万元。
到了塘普村,钱却成了“无中生有”。
是选择性答复,还是数据造假、刻意隐瞒?本可一查就清的小事,被硬生生做成信访“罗生门”。
二、18年黑箱:村镇绑定的利益共同体
18年不公开账目、白条横行、一人管账,早已不是疏忽,而是故意为之。
村干与部分镇干部形成深度利益绑定,护住小贪,就是保住自己。
查处一人,就可能牵出一串,于是“不查、不纠、不处理”成了基层默契。
三、政绩自保链:护短就是保乌纱
基层宁可纵容财务混乱,也不愿查处,核心是怕担责、怕影响仕途。
查村干部,等于承认镇级监管失职;
查旧账,等于自曝多年失管。
于是形成“县级护镇级、镇级护村级”的护短链条,宁愿让举报在程序里空转,也绝不自我纠错。
四、暴力威慑:举报者有罪,贪腐者无事
对实名举报,当地不查账、不纠错,反而动用极端手段打击报复:
堵门、威胁、殴打举报人亲属。
目的很直白:杀鸡儆猴,让村民不敢监督、不敢查账。
五、程序空转:百份答复,只是“合法外衣下的敷衍”
一年多时间,举报人收到上百份答复文书,却没有一份真正解决问题:
- 超期受理、超期办结,擅自标注“已办结”
- 倒签日期、重复使用文号、旧文新用
- 自查自答、伪造公文、空白告知、同号矛盾文书
部门忙着“走程序”,就是不“查真相”。
文书越堆越多,问题纹丝不动。
六、破局只有一条路:公开、对账、追责
此案虽小,却照见基层治理重症:
1.上级提级管辖,排除地方干预,彻查24万资金真实来源;
2.对超期、造假、推诿的部门和个人严肃追责;
3.严惩打击报复行为,保护举报人;
4.全面公开账目、预算、信访记录,让阳光穿透黑箱。
回复
举报
生活不简单
生活不简单
当前离线
主题
0
回帖
精华
大学生
楼主
|
发表于 2026-4-1 12:17
|
显示全部楼层
|
来自:茂名在线安卓版
零收入、零拨款,却能花掉24万——泗水镇这财务“艺术”,不去拿诺贝尔奖实在可惜。
回复
支持
1
反对
0
举报
生活不简单
生活不简单
当前离线
主题
0
回帖
精华
大学生
楼主
|
发表于 2026-4-1 12:18
|
显示全部楼层
|
来自:茂名在线安卓版
一百多份答复,堆不出一句真相;层层程序庇护,护不住基层公平。
回复
支持
1
反对
0
举报
生活不简单
生活不简单
当前离线
主题
0
回帖
精华
大学生
楼主
|
发表于 2026-4-1 12:18
|
显示全部楼层
|
来自:茂名在线安卓版
18年不查账、一举报就报复
回复
支持
1
反对
0
举报
MMMan
MMMan
当前离线
主题
0
回帖
精华
博士后
发表于 2026-4-1 23:14
|
显示全部楼层
|
来自:茂名在线安卓版
真系大七憨一只,镇政府再三书面答复:“无任何拨款记录”,泗水镇政府无拨款,不等于其他上级政府或机构无拨款。真搞笑!
回复
支持
1
反对
0
举报
hxmm0668
hxmm0668
当前离线
主题
0
回帖
精华
研究生
发表于 2026-4-1 23:52
|
显示全部楼层
|
来自:茂名在线安卓版
属于典型的形式主义,用程序空转掩盖实质问题,消耗举报人合法维权的时间与精力。
回复
支持
反对
举报
返回列表
B
Color
Image
Link
Quote
Code
Smilies
您需要登录后才可以回帖
登录
|
注册帐号
本版积分规则
发表回复
回帖后跳转到最后一页
友情链接:
关于我们
|
商业合作
|
法律声明
|
手机版
返回顶部
返回列表
快速回复
在线沟通请点我
客服1
客服2