设为首页
|
收藏网址
只需一步,快速开始
微信登录,快人一步
扫码登录更安全
登录
|
注册帐号
|
找回密码
搜索
热门搜索:
东华能源
共青河新城
学校
房产
茂名高铁
经济数据
本版
用户
关注抖音号
关注公众号
下载APP
扫码关注抖音号
扫码关注公众号
扫码关注APP
快捷导航
首页
网站首页
论坛
茂名在线论坛
食品安全抽检投票
食品安全抽检投票
求职网
茂名求职网
APP
关于我们
关于我们
茂名论坛
»
论坛
›
互动茂名
›
话说茂名
›
高铁又传好消息,似乎越来越明朗,希望越来越大
话说茂名
查看:
976
|
回复:
0
[今日关注]
高铁又传好消息,似乎越来越明朗,希望越来越大
[复制链接]
姚东Nick
姚东Nick
当前离线
主题
0
回帖
精华
研究生
发表于 2026-3-25 12:04
|
显示全部楼层
|
阅读模式
|
来自:茂名在线安卓版
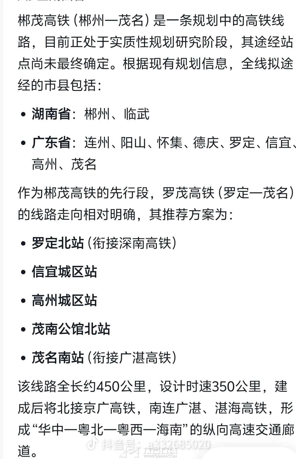
既是官意,又是民意,万众一心齐争取!底层人民呐喊,人民代表年年提案,领导发声,上级部门也在推进。从粤西北上通道到岑茂再到如今罗茂,郴茂,叫法的变动,反映出争取的过程中遇到困难就改变策略,目标很明确,就是让高化信通上高铁。上级部门有意让高化信通高铁,付出的努力和行动是真实的,他么的,偏偏就有某些沿海平原地区的,高铁既得利益者不乐意了,真是奇葩!
回复
举报
返回列表
B
Color
Image
Link
Quote
Code
Smilies
您需要登录后才可以回帖
登录
|
注册帐号
本版积分规则
发表回复
回帖后跳转到最后一页
友情链接:
关于我们
|
商业合作
|
法律声明
|
手机版
返回顶部
返回列表
快速回复
在线沟通请点我
客服1
客服2