QQ登录

只需一步,快速开始

微信登录,快人一步

扫码登录更安全

登录 | 注册帐号 | 找回密码

茂名论坛

  • 关注抖音号
  • 关注公众号
  • 下载APP
  • 扫码关注抖音号
  • 扫码关注公众号
  • 扫码关注APP
快捷导航
查看: 2516|回复: 26

[今日关注] 按这趋势,不用多久将普及十二年义务教育,能在茂名中心主城区建第一批次重点高中吗?

[复制链接]
按这个趋势,不用多久肯定会取消中考,实行十二年义务教育,到时候高中肯定是就近入学原则,不跨区域读高中了,试问能填补茂名中心主城区第一批次重点高中空白吗?茂名中心主城区几十万人口不配拥有1-2所第一批次重点高中吗?为了远郊房地产也不用做法这么明显吧?
教育以人为本,均衡区域高中教育资源。


 楼主| 发表于 2026-3-13 07:25 | 显示全部楼层 |来自:茂名在线安卓版茂名在线APP
现在远郊荒山野岭房地产这么拉垮,救得了吗,如果真行,茂名一中搬到水东湾新城十几年了,周边地产早就繁华似锦了。
茂名中主城区几十万人口,茂东片区和站南片区是市辖区最多新楼盘的片区,也是未来人口入住最多的,以后中心主城近百万人口,难道就不配拥有第一批次重点高中?
 楼主| 发表于 2026-3-13 07:42 | 显示全部楼层 |来自:茂名在线安卓版茂名在线APP
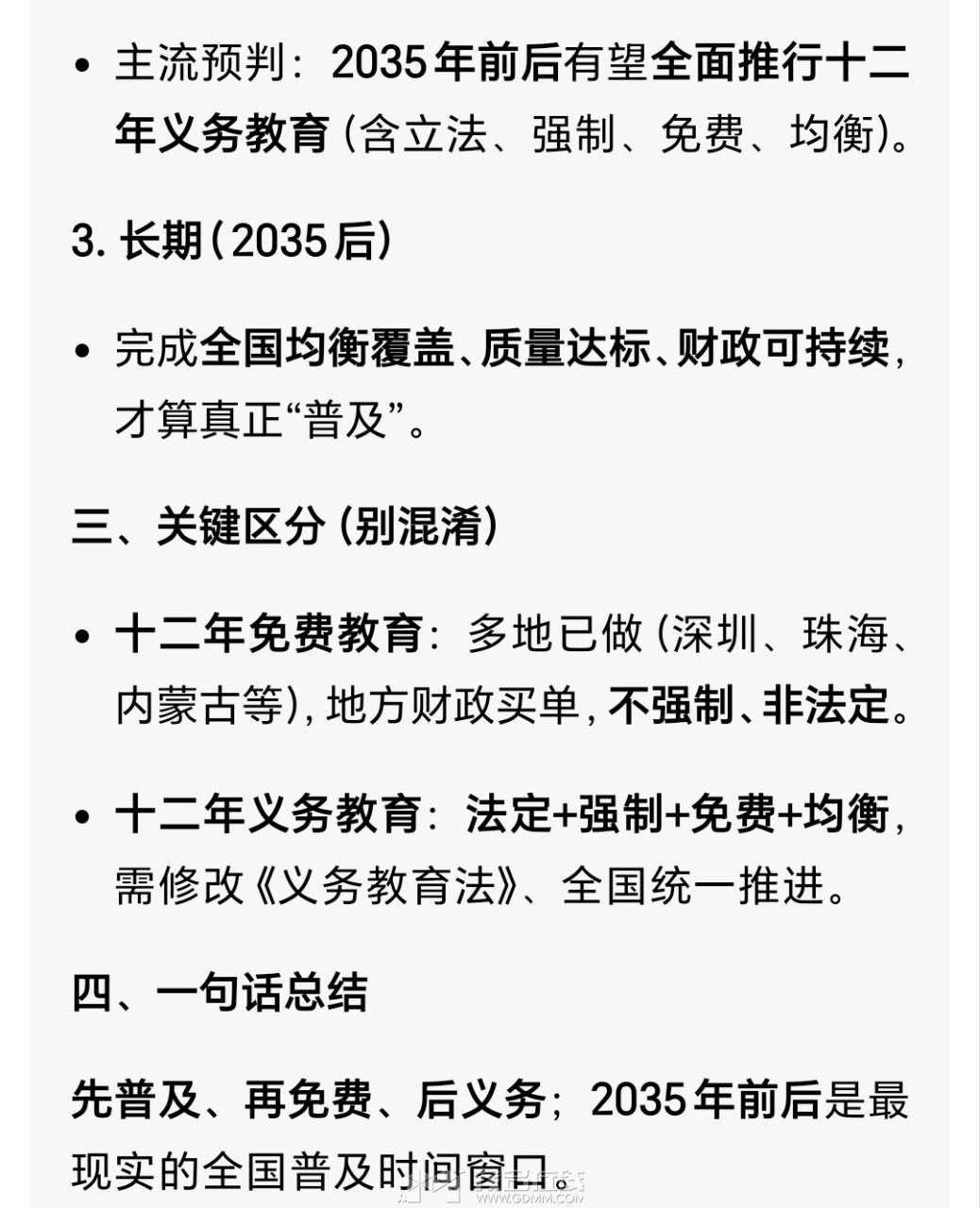
主流预判10年左右会逐渐实行十二年义务教育,未雨绸缪,现在就应该平衡区域高中教育资源。
20260313073806front2_0_3275940_FjpKkjrr5eBXYKeVw6ttPGDs6DT0.jpg
发表于 2026-3-13 10:03 | 显示全部楼层
羊角市第一中学
如果实行十二年义务教育,就近入学,那个时候还需要第一批次高中来做什么?茂名初中就近入学,学校划分为第一批次、第二批次吗
荒郊野岭没有人,不用急,没人跟你抢学位
20260313101349front2_0_3388182_Fi03HwAB0zu7Fl3X8jIh2V9yD7As.jpg
没人读书的了,建那么多学校干嘛呢
20260313101458front2_0_3388182_FvScdrN-neXm2a3lOv8WPUZORXOK.jpg
花那多钱干嘛去了
20260313101736front2_0_3388182_FrtaGG1HeuzrDZJaNdPtcxzro2AZ.jpg
政府认为,茂名的中心城区是在茂名新城,不是河东
楼主说不用多久肯定会取消中考,实行十二年义务教育,就近入学,所以完全没有必要再建设什么第一批次重点高中。
老城区都放弃治了,建在老城区喂蚊吗?
发表于 2026-3-13 11:34 | 显示全部楼层
不会。国家不需要这么多人去考高考,必须分流部分去读职校,
 楼主| 发表于 2026-3-13 11:55 | 显示全部楼层 |来自:茂名在线安卓版茂名在线APP
茂名南 发表于 2026-3-13 10:46
楼主说不用多久肯定会取消中考,实行十二年义务教育,就近入学,所以完全没有必要再建设什么第一批次重点高 ...

学校需要时间沉淀,师资需要时间积累,凭什么都往远郊荒山野岭堆积重点高中资源,重叠浪费,有人的地方不建,跑去远郊无人的地方建,不符合以人为本的宗旨
今年是九大中明年是十大中
20260313120142front2_0_3358029_FrnBAq-FcHB0lLey2fmg94pwjj9Z.jpg
 楼主| 发表于 2026-3-13 12:41 | 显示全部楼层 |来自:茂名在线安卓版茂名在线APP
有多少人就配多少高中,有100大中都设关系,千万不要来茂名中心主城区及茂南抢人,没有优质生源多少个中都搞不起来
您需要登录后才可以回帖 登录 | 注册帐号

本版积分规则

友情链接:
返回顶部
返回列表 快速回复