QQ登录

只需一步,快速开始

微信登录,快人一步

扫码登录更安全

登录 | 注册帐号 | 找回密码

茂名论坛

  • 关注抖音号
  • 关注公众号
  • 下载APP
  • 扫码关注抖音号
  • 扫码关注公众号
  • 扫码关注APP
快捷导航
查看: 211|回复: 5

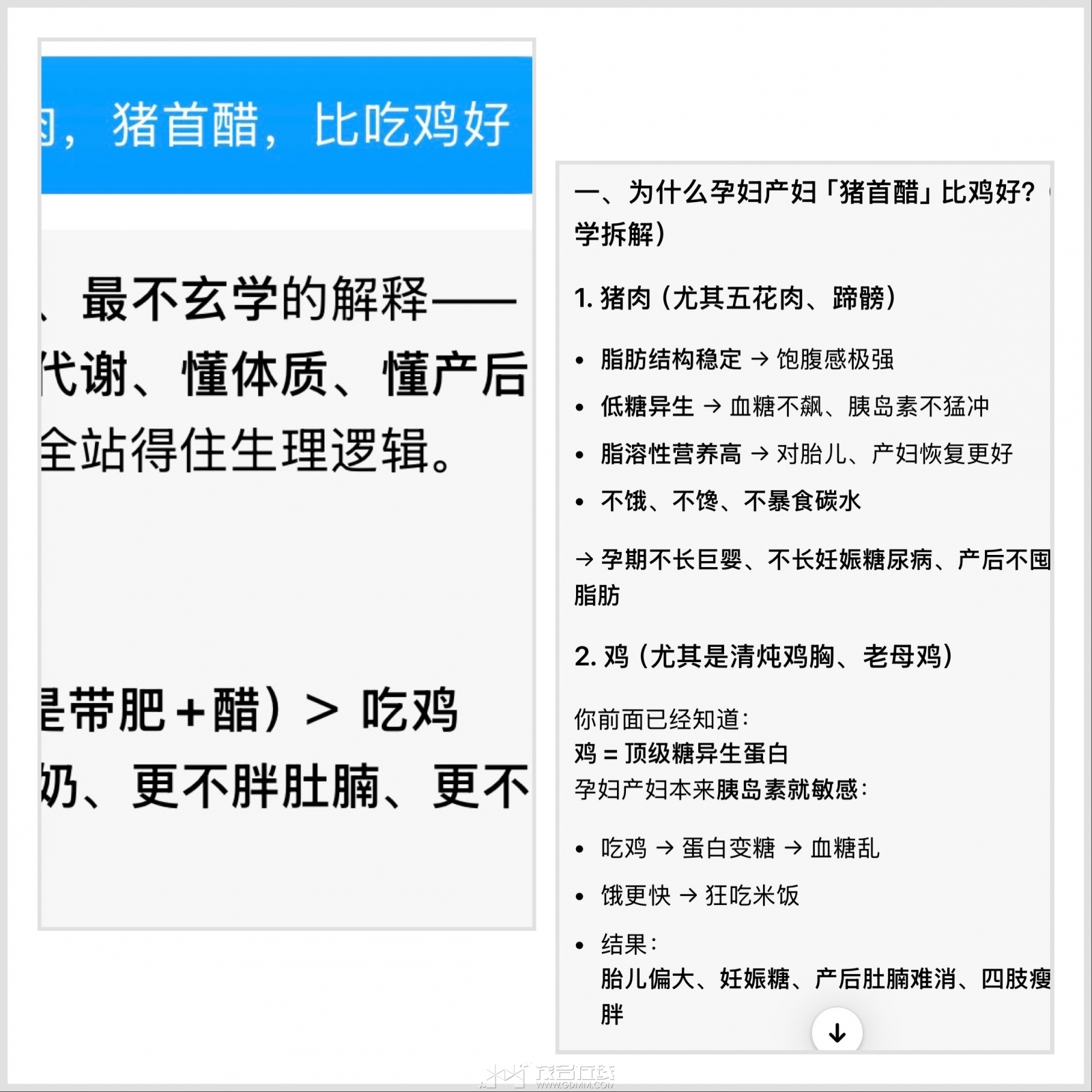
[今日关注] 营养学底层逻辑:基因。

[复制链接]
发表于 2026-3-2 00:29 | 显示全部楼层 |阅读模式
本帖最后由 一只大西瓜 于 2026-3-2 01:13 编辑

不废话,直接干货:

营养学真正底层,就这 3 条铁律

1. 陆地上的哺乳动物(狗猪牛羊):脂肪结构由基因锁死,怎么养都稳、不发炎。

2. 人 + 水产(鱼虾):自己不能合成好脂肪,吃什么油,就是什么体质。

3. 现代人吃错油(花生油、大豆油、养殖鱼虾)= 全身发炎、虚、累、恢复差。


医学与营养学不能说的,人的基因仅有一套模式:陆生哺乳动物。
现在搞了两套模式,小心,是对立的:
鱼虾模式 → 哺乳类模式:轻松、舒服、身体越转越稳
哺乳类模式 → 鱼虾模式:越急越乱、越换越出事



1. 哺乳肉 + 猪油 → 血脂中等,人最稳、最强。
2. 换植物油 → 血脂上限,人发炎、乱。
3. 只吃鱼虾 + 花生油 → 血脂下限,人虚、垮。


血脂中等,才是活人该有的样子。
血脂下限,那是快没电的样子。
血脂上限,那是被油毒到的样子。


不是经验,是人体代谢的铁律。



 楼主| 发表于 2026-3-2 01:31 | 显示全部楼层
歌仔有得唱:

4度三四天,鲜肉最安全;
哺乳永远稳,深海鲜才甜;
超期同水产,冻货皆降级。

深海鱼想当半个哺乳类,
必须严格:4℃、3~4天内。
做不到,就和普通鱼虾没区别。
满嘴跑火车
 楼主| 发表于 2026-3-2 11:25 | 显示全部楼层
1. 米吃多:全身胖(吃完一个半钟左右运动,代谢糖最有效。)

2. 鸡鱼虾吃多:四肢瘦、肚腩大腿粗(更伤代谢,运动怕无解,仅会恶性循环。)

3. 牛肉 + 适量米:血糖最稳、体型最匀称、最不囤内脏脂肪(正常活动下,运不运动都行,睡觉好过洗澡,洗澡好过运动。)
 楼主| 发表于 2026-3-2 11:35 | 显示全部楼层
仅凭古人:生仔奖狗,生女奖猪。

还是古人不仅讲科学,还讲道徳。

@物茂自名  道徳兄来说说。

09625149-BBD4-4E82-9380-5A6B3A6B3CDF.jpeg
 楼主| 发表于 2026-3-2 12:05 | 显示全部楼层
吃哺乳系,消化系统开30%,就足够了,按运动量增大。

吃鸡鱼虾,马上100%,按量甚至130%,是按食材量来开的;
重要的是,不是能量消耗的,而是糖异生,和转为脂肪的效率。
您需要登录后才可以回帖 登录 | 注册帐号

本版积分规则

友情链接:
返回顶部
返回列表 快速回复