QQ登录

只需一步,快速开始

微信登录,快人一步

扫码登录更安全

登录 | 注册帐号 | 找回密码

茂名论坛

  • 关注抖音号
  • 关注公众号
  • 下载APP
  • 扫码关注抖音号
  • 扫码关注公众号
  • 扫码关注APP
快捷导航
查看: 90902|回复: 640

[今日关注] 来化州过大年,马上好运连连。26年2月化州城建发展分享交流贴

[复制链接]
来化州过大年,马上好运连连
20260205123643front1_0_3275880_FnNAtamkIkkF4UVqy4lEdd6khwIU.jpg
 楼主| 发表于 2026-2-5 12:39 | 显示全部楼层 |来自:茂名在线苹果版茂名在线APP
25年化州经济指标
20260205123924front1_0_3275880_FttgqSuo7BVmwqsDED7oguM0CB-t.jpg
 楼主| 发表于 2026-2-5 12:40 | 显示全部楼层 |来自:茂名在线苹果版茂名在线APP
25年化州经济指标
20260205124017front1_0_3275880_FnqICYFi65WjPRH_GRnC0eB-mtp0.jpg
 楼主| 发表于 2026-2-5 12:42 | 显示全部楼层 |来自:茂名在线苹果版茂名在线APP
2025年化州市主要经济指标情况

  根据茂名市地区生产总值统一核算结果,2025年全市地区生产总值657.11亿元,按不变价格计算,同比增长3.2%。其中,第一产业增加值164.68亿元,增长2.9%;第二产业增加值123.52亿元,下降0.4%;第三产业增加值368.91亿元,增长4.4%。
  1.农业。全市实现农林牧渔业总产值260.09亿元,同比增长3.3%。

  2.工业。全市规模以上工业增加值同比下降7.6%。

  3.固定资产投资。全市固定资产投资总额同比下降7.6%。

  4.市场消费。全市社会消费品零售总额实现233.92亿元,同比增长1.2%。

  5.用电量。全社会用电量约25.42亿千瓦时,同比增长9.0%;工业用电量5.08亿千瓦时,同比增长6.7%。

  6.外贸进出口。全市外贸进出口总额18873万美元,同比下降10.7%。

  附注:按照我国地区生产总值统一核算和数据发布制度规定,地区生产总值核算包括初步核算和最终核实两个步骤。经最终核实,2024年我市生产总值现价总量为646.96亿元,按不变价格计算,比上年增长0.3%。
 楼主| 发表于 2026-2-5 14:19 | 显示全部楼层 |来自:茂名在线苹果版茂名在线APP
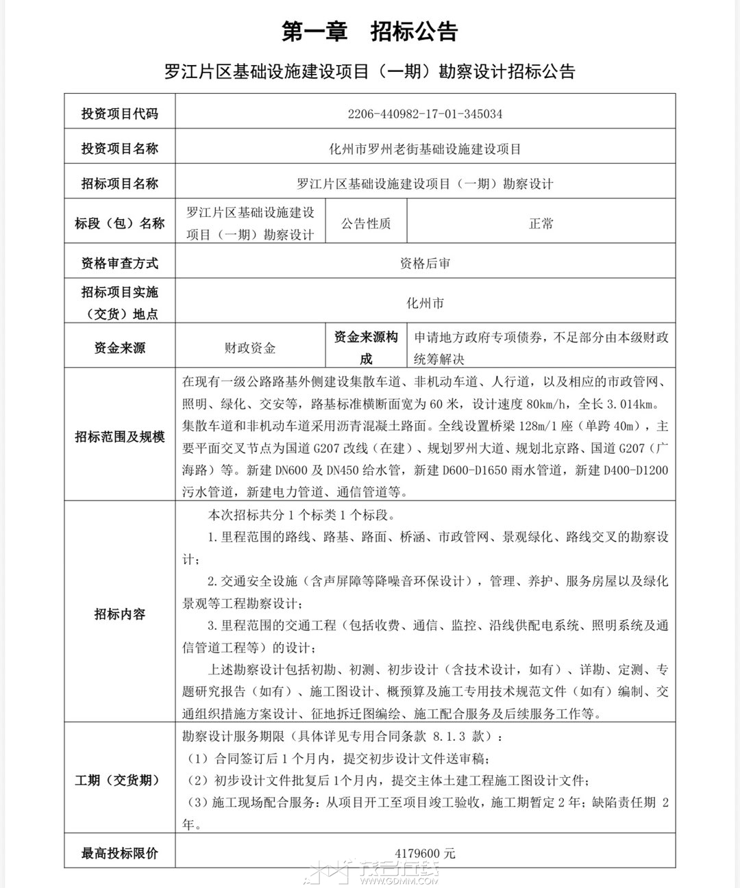
罗江片区基础措施工程(在橘乡大道基础上两侧新增集散车道,非机动车道,人行道)
20260205141754front1_0_3275880_FtNdmsutKyYb2IAiWzaELqHjRBcf.jpg
 楼主| 发表于 2026-2-5 14:21 | 显示全部楼层 |来自:茂名在线苹果版茂名在线APP
化州城区街头春节氛围
20260205142132front1_0_3275880_FqNrqWuNpfIHT7tCXLbGqV0HErEg.jpg
化州产业园区是不是空港经济区?

2026新亮点,人民医院罗江院区,建筑大厦,G325改线,石湾家具产业园,还有部分工业项目
其他的都是炒冷饭,发了一年又一年
还有一个罗江体育公园
发表于 2026-2-5 14:48 | 显示全部楼层
Fachau 发表于 2026-2-5 14:19
罗江片区基础措施工程(在橘乡大道基础上两侧新增集散车道,非机动车道,人行道)

60米宽的路有点厉害了,一分钟的红绿灯不走快点都过不去
 楼主| 发表于 2026-2-5 15:41 | 显示全部楼层 |来自:茂名在线苹果版茂名在线APP
旧友 发表于 2026-2-5 14:23
化州产业园区是不是空港经济区?

一般指的是河西那个。
 楼主| 发表于 2026-2-5 15:42 | 显示全部楼层 |来自:茂名在线苹果版茂名在线APP
旧友 发表于 2026-2-5 14:25
其他的都是炒冷饭,发了一年又一年

大家都是这样
 楼主| 发表于 2026-2-5 15:42 | 显示全部楼层 |来自:茂名在线苹果版茂名在线APP
旧友 发表于 2026-2-5 14:24
2026新亮点,人民医院罗江院区,建筑大厦,G325改线,石湾家具产业园,还有部分工业项目

还有临空经济区的路网
 楼主| 发表于 2026-2-5 15:43 | 显示全部楼层 |来自:茂名在线苹果版茂名在线APP
旧友 发表于 2026-2-5 14:24
2026新亮点,人民医院罗江院区,建筑大厦,G325改线,石湾家具产业园,还有部分工业项目

希望杨良大道和工业大道两侧的工业项目都能有序开工。
您需要登录后才可以回帖 登录 | 注册帐号

本版积分规则

友情链接:
返回顶部
返回列表 快速回复