QQ登录

只需一步,快速开始

微信登录,快人一步

扫码登录更安全

登录 | 注册帐号 | 找回密码

茂名论坛

  • 关注抖音号
  • 关注公众号
  • 下载APP
  • 扫码关注抖音号
  • 扫码关注公众号
  • 扫码关注APP
快捷导航
查看: 4808|回复: 31

[今日关注] 500千伏廉江核电一期接入系统工程(茂名段)动工建设

[复制链接]
500千伏廉江核电一期接入系统工程(茂名段)动工建设













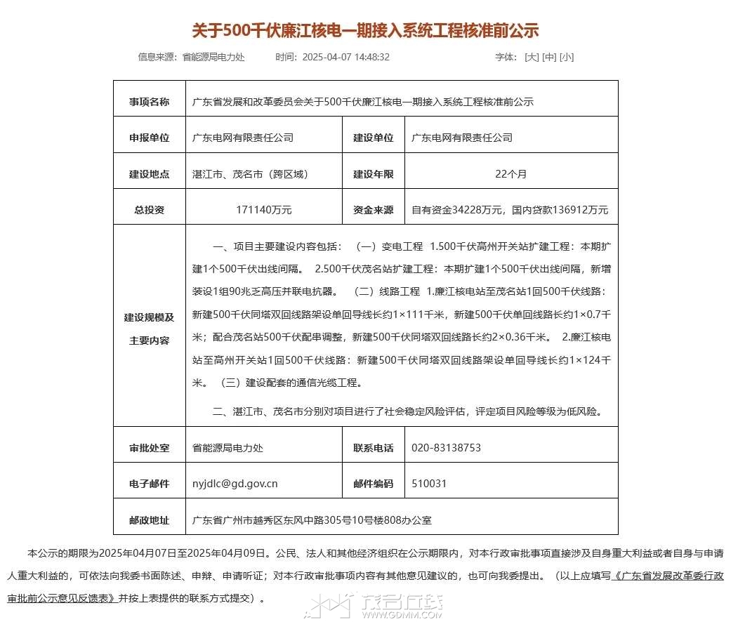
昨日,500千伏廉江核电一期接入系统工程(茂名段)开工仪式顺利举行。这项总投资17.11亿元的广东省重点工程正式启动建设,将为茂湛地区电网升级和粤西经济高质量发展注入强劲能源动力。





500千伏廉江核电一期接入系统工程(茂名段)是国家规划的重要项目。该项目总投资达17.11亿元,已被列为广东省重点工程。该工程的建设,将显著提升茂湛地区电网供电可靠性,有力促进茂名地区社会经济发展,进一步促进珠西北电网建设和经济发展,加速廉江核电项目的电能输送需求,推动廉江核电工程进展,增强广东省一次能源供应能力,并对响应国家核电规划发挥关键作用,为实现“十五五”规划目标提供能源保障。




据了解,该工程将新建两条500千伏线路,线路总长约96.925公里,新建杆塔216基,途经茂名化州市、高州市。主要分布在新安镇、官桥镇、合江镇、林尘镇、江湖镇、丽岗镇、沙田镇、石湾街道、河西街道,南盛街道、红峰农场、红阳农场、团结农场等地。工程投资规模大、涉及群众多、施工难度高,参建单位将树立“开局就是决战、起步就是冲刺”的意识,在筑牢安全防线的前提下,科学制定施工计划,推动项目早竣工、早投产、早见效。


20260118154418front2_0_3299403_Fktr-EAe9nqJSUvhvhf5Q_O5oyCP.jpg
20260118154418front2_0_3299403_FhEgoQZ2azjbxUmaGt2v_3iNzKnu.jpg
20260118154418front2_0_3299403_FlND37oaok3ZA7BodT1R3InU37KP.jpg
电白的核电站不知道什么时候开工,最好还是被否决掉
发表于 2026-1-19 23:34 | 显示全部楼层
廉江民众有福了,以后再也不用担心拉闸停电了,电量充裕滚滚来。
发表于 2026-1-20 00:30 | 显示全部楼层
清风亭 发表于 2026-1-19 23:34
廉江民众有福了,以后再也不用担心拉闸停电了,电量充裕滚滚来。

茂名民众更有福,廉江核电和阳江核电包围其中,左右逢源,永不落空!
瞬间的心跳 发表于 2026-1-19 20:32
电白的核电站不知道什么时候开工,最好还是被否决掉

清风亭 发表于 2026-1-19 23:34
廉江民众有福了,以后再也不用担心拉闸停电了,电量充裕滚滚来。

傻毛
这种牺牲自己造福周边的精神,值得每个人学习
瞬间的心跳 发表于 2026-1-19 20:32
电白的核电站不知道什么时候开工,最好还是被否决掉

核准阶段,跑不掉的,东华能源和所谓的沙特阿美原油一步法离不开低价的电力。据说中核上马的不是大型核电,是玲珑一号小型反应堆。
瞬间的心跳 发表于 2026-1-19 20:32
电白的核电站不知道什么时候开工,最好还是被否决掉

阳江和湛江有了,茂名应该不需要了
茂名石化也用不少阳江核电那边的电
发表于 2026-1-20 11:47 | 显示全部楼层
建核电是好事,安全高效,带动地方发展!
瑞风啊 发表于 2026-1-20 09:42
核准阶段,跑不掉的,东华能源和所谓的沙特阿美原油一步法离不开低价的电力。据说中核上马的不是大型核电 ...

中核集团牵头,建设高温气冷堆,主要是为企业供气供能,兼发电。某大型能源集团准备都入股了,快签合作协议了,等消息就行
瑞风啊 发表于 2026-1-20 09:42
核准阶段,跑不掉的,东华能源和所谓的沙特阿美原油一步法离不开低价的电力。据说中核上马的不是大型核电 ...

几年前就有消息了,我们这边的附近几十个村子搬迁地址都选好了,就是还没确定下来。
695f8152cf0cf 发表于 2026-1-20 10:18
阳江和湛江有了,茂名应该不需要了

项目选址早就有了,方圆几公里都要搬迁,搬迁地址都选好了,要搬去马踏和阳春,几十个村子搬迁,工程量太大了,上面也还在考虑吧
不重要 发表于 2026-1-20 12:27
中核集团牵头,建设高温气冷堆,主要是为企业供气供能,兼发电。某大型能源集团准备都入股了,快签合作协 ...

去年九月核电新选址了知道吗
您需要登录后才可以回帖 登录 | 注册帐号

本版积分规则

友情链接:
返回顶部
返回列表 快速回复