QQ登录

只需一步,快速开始

微信登录,快人一步

扫码登录更安全

登录 | 注册帐号 | 找回密码

茂名论坛

  • 关注抖音号
  • 关注公众号
  • 下载APP
  • 扫码关注抖音号
  • 扫码关注公众号
  • 扫码关注APP
快捷导航
查看: 2806|回复: 11

[今日关注] 茂名市信访局关于受理崔兆云信访事项的告知书

[复制链接]
茂名市信访局

信访事项受理告知书
崔兆云公民:
你提出的信访事项(信访件编号:WT4400002025122373748),根据《信访工作条例》和相关法律法规,我局决定予以受理,将在规定期限(自受理之日起60日)内办结并书面答复你。在此期间,你以同一事实和理由提出同一信访事项,本级和上级行政机关将不予受理,请你耐心等待办理结果。
特此告知。

茂名市信访局
2026年1月12日

20260114213304front2_0_3287271_FgQGc4DctoWbFydbHkIcoVU5mexl.jpg
20260114213304front2_0_3287271_FlkdKPGfeeBDpsffQVtW-rtTqN3L.jpg
20260114213304front2_0_3287271_Fo63QLtlSgPL5B_G2fawizl7Nwm6.jpg


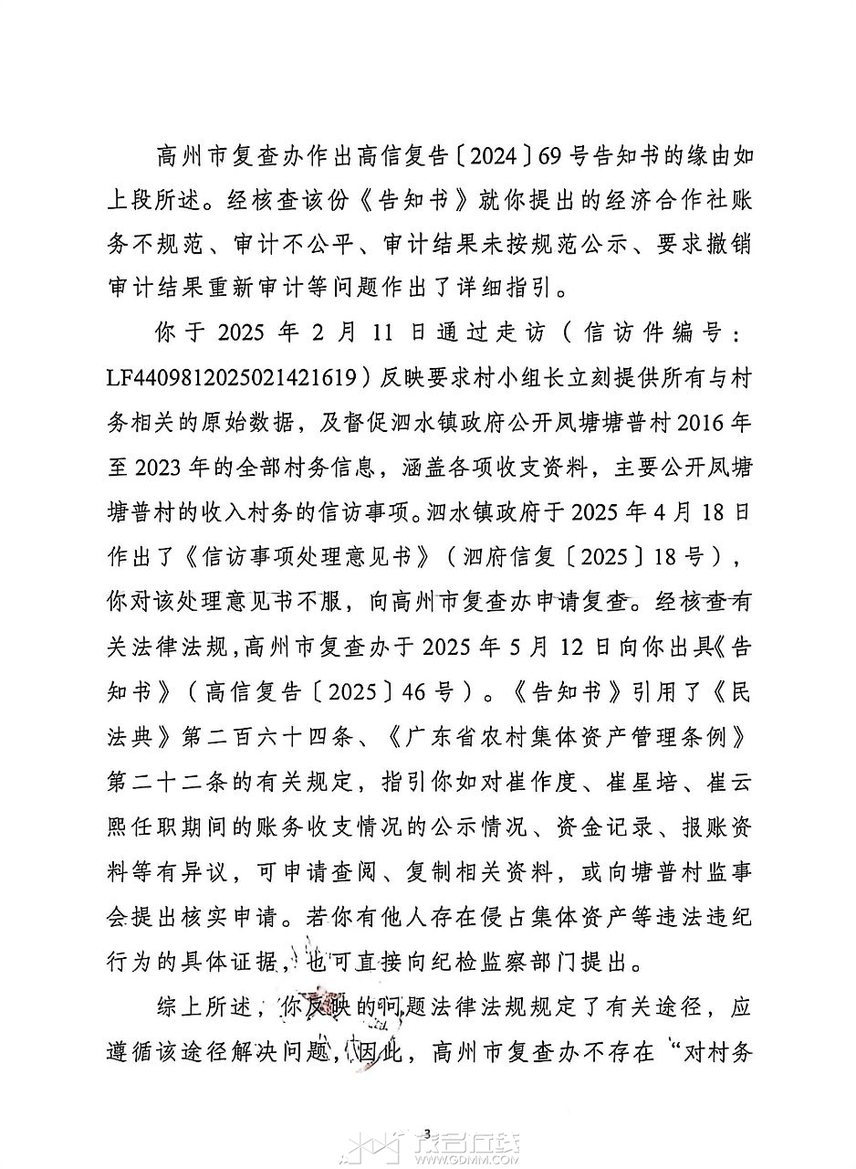
高州市复查办落款12月10日的《高信告〔2025〕2号告知书》(对应信访件编号:WT4400002025100758159)。未澄清事实、纠正错误,反而证实高州市信访系统存在程序空转、推诿包庇等根本性违法问题,其结论于法无据、于理不合,系敷衍文书。

一、反驳“法律真空”推诿说辞:核查失职,事实认定不清

1.蓄意回避关键事实:未核查申请人2024年7月29日遭信访局工作人员以“法律真空”推诿的录音实证,仅以笼统表述搪塞;
2.过程违法不可免责:即便后续撤销重作,前期拒受拖延行为已违反《信访工作条例》第二十九条,不能以“结果正确”洗白;
3.“法律真空”属不作为:新旧法规衔接有明确原则,该说辞暴露工作人员法治观念淡薄,复查办轻描淡写实为包庇。
20260114223737front2_0_3389842_Fl6-UjOJF9M02KwArVl8mP5SzxQ2.jpg
20260114223737front2_0_3389842_FtL0c_3Z-qN-X6GmQppRd5q8GSkA.jpg
20260114223737front2_0_3389842_FkkOKCAhsb60TT_c60L6XiG92mrM.jpg
20260114223737front2_0_3389842_FkG6yD3bWnjspznheZoqCGQXdbG6.jpg
二、反驳“复查复核流于形式”:放弃监督,构成系统性包庇

1.虚置复查职责:违反《信访工作条例》第三十四条,对“村务公开不实、审计不公、资产侵占”等指控,直接采信被举报单位泗水镇政府单方结论,放弃调查监督权;
2.法律适用错误:混淆行政监督与民事取证,将自身主动调查核实职责,转嫁为申请人个人取证义务,属行政不作为;
3.程序违法包庇:以被举报单位“自查自纠”为复查依据,违反程序中立原则,形成“下级犯错、上级背书”的包庇链条。

三、反驳“行政决定逻辑混乱”:文书矛盾,敷衍塞责铁证

高信复告〔2025〕1号文开篇表述对实体诉求(查看拨款记录、审计报告)的“核查”,结尾却以“不属受理范围”驳回,逻辑自相矛盾;复查办仅否认矛盾却无法合理解释,证实该行政决定程序草率、理由牵强,依法应撤销。

四、核心问题:信访监督机制失效,存在闭环空转与违法包庇

1.闭环程序空转:投诉被举报单位自查复查采信自查结论循环往复,未启动独立实质性监督;
2.非法转移责任:通过“指引村监事会”“建议个人查阅”等方式,将公共管理责任转嫁给个体或自治组织,堵塞监督渠道;
3.违反法定原则:上述行为违背《信访工作条例》“依法、及时、就地解决问题”原则,导致信访制度沦为“公文旅行”,侵蚀政府公信力。
关于茂名市信访局处理崔兆云信访事项严重程序违法及行政乱作为的实名举报

一、举报基础信息
- 举报人:崔兆云(经村民大会选举的查账代表,诉求监督村务财务公开)
- 被举报单位:茂名市信访局、茂名市信访复查复核委员会办公室
举报依据国家信访局2025年11月14日‘向相关纪检监察机关提供线索’的明确指引,现举报以下系统性违纪违法问题”。
20260115095152front2_0_3389842_Fh7iq5BjUDz2tU5AarcZLqzuSqfa.jpg
- 核心指控:茂名市信访局在处理崔兆云信访事项时,目无法纪、公然违反法定程序,其行为是形式主义、官僚主义的典型表现,严重损害党群关系与政府公信力。

二、核心违法事实与证据

举报人于2025年10月10日通过省信访局平台提交新投诉,指控该局在先前的处理中“程序违法”。对此,茂名市信访局的整个“办理”过程如下:

1. 全程缺失法定文书:在整个处理过程中,该局未依法出具《受理告知书》,也未依法制作并送达任何新的书面《处理意见书》,违反《信访工作条例》第三十一条“15日内书面告知受理情况”的规定。。
2.旧文书敷衍新投诉:2025年11月10日省信访平台显示“已办结”,但回复内容为2025年2月6日的旧文书《告知书》(茂信复告〔2025〕8号) ,无法对应“指控自身程序违法”的全新诉求,未启动任何新办理程序。

20260115095344front2_0_3389842_FkBiYHJ3WSDNa_tfDHNwRfcaRudY.jpg
3. 严重违反《信访工作条例》,程序全面失守
《信访工作条例》明确要求信访处理需出具书面文书,而茂名市信访局的行为构成多重程序违法,具体如下:
- 违反受理程序:未在15日内出具《受理告知书》,违反《信访工作条例》第三十一条规定;
- 违反办理程序:未出具任何新的书面《处理意见书》,仅在网上平台粘贴旧文即标注“办结”,完全规避法定书面答复要求,程序严重不当。
三、 暴露赤裸裸的“程序空转”与恶意敷衍

此系列操作暴露了无可辩驳的程序欺诈:

一份在2025年2月作出的旧决定,如何能作为对八个月后提出的、内容为 “指控该局自身程序违法” 这一全新事由的合法处理意见?

唯一合理解释是:茂名市信访局根本没有启动任何新的办理程序。 其行为是将八个月前的旧结论在系统内“复制粘贴”后点击“办结”,以实现案件的“程序空转”。这不仅是《信访工作条例》第四十六条所严令禁止的“敷衍塞责”,更是欺骗上级系统、糊弄信访群众的恶意行政乱作为。

附件证据
20260115095524front2_0_3389842_Fs52H-7gvtwsz1W0sA8ba-_w45PO.jpg
20260115095524front2_0_3389842_Fvg_BpL_gpohIkwOZVDmXPxa7O6B.jpg
20260115095524front2_0_3389842_FkBiYHJ3WSDNa_tfDHNwRfcaRudY.jpg
20260115095524front2_0_3389842_FvJ_iRJ-bS8oPydsluNr-5ygG6db.jpg
四、关联违法问题(延伸举报)
对应文书为《茂信复告〔2025〕8号告知书》。
(二)核心违法事实
本人系经村民大会选举的查账代表,为监督村务财务,依法申请公开2016-2023年村务及泗水镇政府、凤塘村委会拨付给塘普小组的新农村建设款项明细与审计报告。该诉求在高州信访受挫后,茂名市信访复查复核办以“不属于受理范围”为由,用《茂信复告〔2025〕8号告知书》肆意驳回,其行为存在多项违法违规情形,具体如下:

1.公然剥夺公民法定监督权:将本人“要求公开村务及建设款项明细、审计报告”的合法监督诉求,歪曲为“干涉村民自治”,拒绝公众监督。
2.蓄意歪曲问题本质:将本人举报的“造假、自审自查”等违法事实,偷换概念为“对依法履职有异议”,刻意回避核心问题。
3.推诿塞责构成行政不作为:指引本人向纪检机关反映问题(自证涉及违纪违法),却拒不履行受理移送职责,属于典型行政不作为。
4.纵容地方保护与程序违法:对高州信访部门“将举报事项交由被举报对象自查”的严重程序违法行为视而不见,完全丧失监督职能,纵容地方保护主义。

20260115095647front2_0_3389842_FswN8fmWgkYOybggEp6KxQyOqAlt.jpg
20260115095647front2_0_3389842_Fq-PRBkYiwMZeg4Mlr4FN6c-fBtn.jpg
20260115095645front2_0_3389842_FgqLp8DtNvwhdy9g_Sb80TrIV8K8.jpg
我没有说错吧转来转去最后转回你手上,十年八年转回原点。
 楼主| 发表于 2026-1-15 17:02 | 显示全部楼层 |来自:茂名在线安卓版茂名在线APP
MMMan 发表于 2026-1-15 12:53
我没有说错吧转来转去最后转回你手上,十年八年转回原点。

感谢村长的评论!村长是对的!
希望这次守得云开见月明!
 楼主| 发表于 2026-1-16 11:08 | 显示全部楼层 |来自:茂名在线安卓版茂名在线APP
陈明海 发表于 2026-1-16 09:00
希望这次守得云开见月明!

感谢你的评论!有你参与更精彩!
您需要登录后才可以回帖 登录 | 注册帐号

本版积分规则

友情链接:
返回顶部
返回列表 快速回复