QQ登录

只需一步,快速开始

微信登录,快人一步

扫码登录更安全

登录 | 注册帐号 | 找回密码

茂名论坛

  • 关注抖音号
  • 关注公众号
  • 下载APP
  • 扫码关注抖音号
  • 扫码关注公众号
  • 扫码关注APP
快捷导航
查看: 5019|回复: 27

[深读茂名] 环浮山岭产业带,开发建设从山下“杀到了”山上——浮山岭九个开发项目你知道多少?

[复制链接]
发表于 2025-9-23 11:50 | 显示全部楼层 |阅读模式
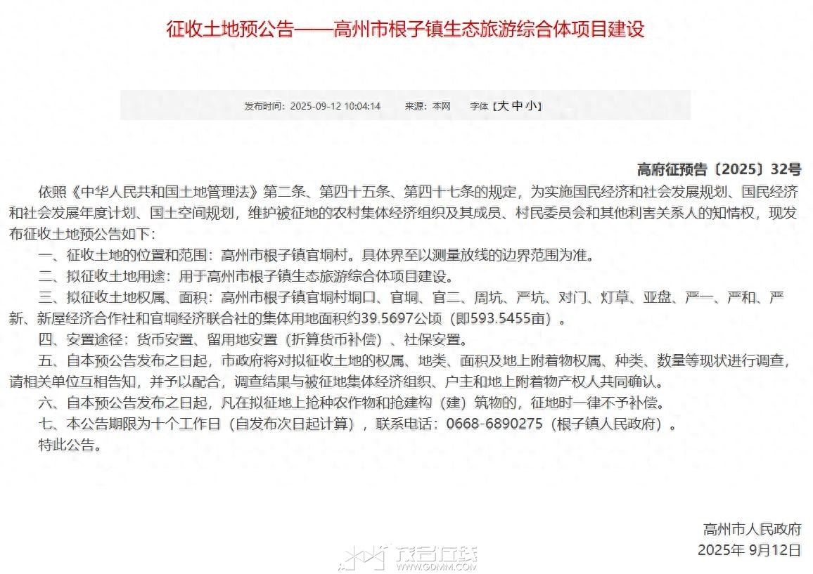
近日,高州市政府发布《征收土地预公告》,拟在根子镇官垌村征收土地594亩,用于生态旅游综合体项目建设。不少人发出疑问:如此大动作,到底搞什么项目呢?综合多方信息来看,这极可能是高州早在2022年就已谋划的“亚盘生态旅游度假谷”项目,也是“潘茂名故里景区”的重要组成部分。而它,只是正在崛起的“环浮山岭产业带”中的一颗明珠。
b36a8e9f2af040b4ad20fe569fa744b0~tplv-tt-origin-web_gif.jpeg
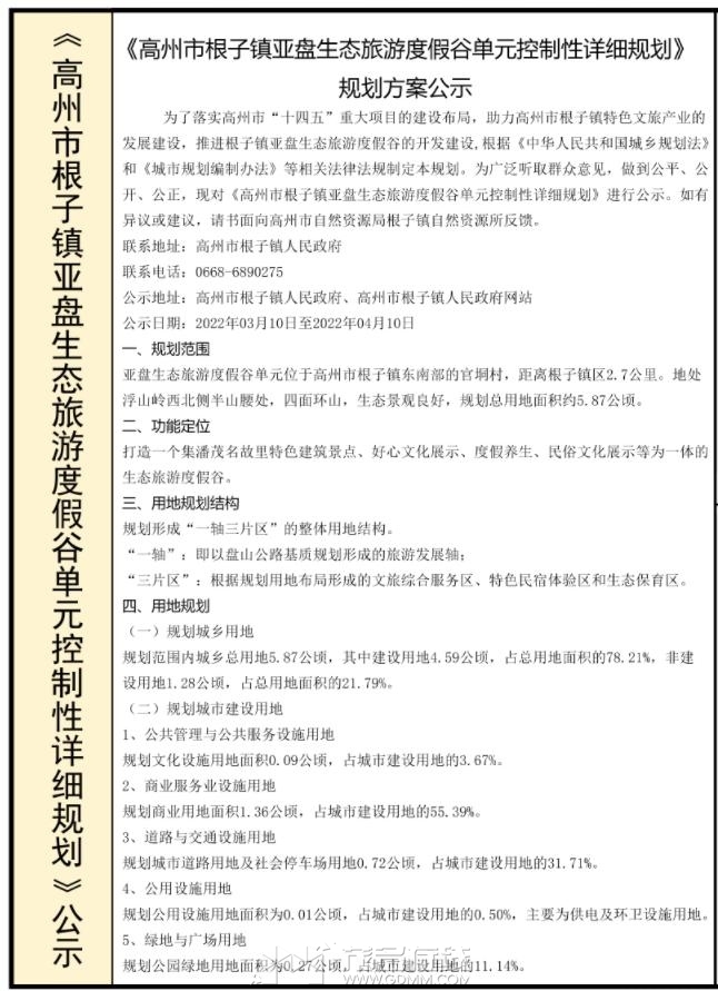
回溯至2022年3月,根子镇政府就曾发布《亚盘生态旅游度假谷单元控制性详细规划》,提出在官垌打造“一轴三片区”的生态旅游度假谷。其中,“一轴”指盘山公路旅游发展轴,“三片区”包括文旅综合服务区、特色民宿体验区和生态保育区。当时规划面积仅88亩,重在改造利用旧村资源。而如今拟征收594亩,规模大幅扩展,功能与定位也必然升级。可以预见,亚盘项目将不再局限于旧村改造,而是融入更广阔的“环浮山岭”叙事中——成为串联文化、生态、旅游、康养的重要节点。
efb6110fb2504877b13d6da9dc59239f~tplv-tt-origin-web_gif.jpeg
近期,茂名提出打造环浮山岭产业带,除了当前大热的荔博园片区(柏桥服务区周边)外,浮山岭也纳入了发展视野,产业带实现了从岭下向岭上的重大拓展。目前,我梳理了一下网上的相关信息,浮山岭在建或谋划中的项目有:


1、根子官垌防火公路:交通为脉,打通脉络
这条原为浮山岭防火而建的道路,正升级为串联根子、电白霞洞等镇的环山旅游专线,特别是串起待开发的亚盘村、灯芯塘村。道路改造将极大改善环山交通条件,缩短景区间时空距离,形成“快进慢游”的旅游循环线,为沿线村庄带来更多发展机遇。
4a120edf4eda470da421b90369ed613c~tplv-tt-origin-web_gif.jpeg
2、高州亚盘生态旅游度假谷:故里新颜,文化为魂
以潘茂名文化为核心,依托亚盘旧村改造和生态基底,该项目规划建设综合服务区、民宿体验区和生态保育区。旨在打造集文化体验、静修养生、生态观光于一体的故里主题景区,再现道家文化与山水融合的意境。
c5ff47bc7ccc4f63ad9ecb186da2b062~tplv-tt-origin-web_gif.jpeg
3、电白灯芯塘文旅区:老村新生,康养引领
依托灯芯塘老村传统风貌和优越自然环境,项目聚焦森林康养主题,计划建设康养酒店、南药体验园、禅修空间等。吸引大湾区客群前来休闲疗愈,形成浮山岭南麓以健康产业为特色的文旅综合体。
82be2fbf50b445798162f563f146f429~tplv-tt-origin-web_gif.jpeg
4、超世寺新建项目:古刹新韵,传承文脉
项目位于电白区霞洞镇新建村灯心塘,总投资5000万元。作为浮山岭重要人文地标,超世寺的建设注重保留历史风貌,同时增强文化展示、修行体验等功能,使其成为传播“好心精神”和民俗文化的重要场所。
f2fdc446f1d24c0ca8e2dc9f31862760~tplv-tt-origin-web_gif.jpeg
5、番薯林公庙活化利用:民俗焕新,接地气
依托霞洞番薯特色产业和民间信仰文化,作为国内最早的番薯引种人纪念庙宇——番薯林公庙周边将整合农耕体验、美食工坊、民俗节庆等内容,打造具有浓厚地域特色的民俗文化体验区,实现“庙宇+产业+旅游”联动发展。
355db283c9e14faabad6c3288ce9b077~tplv-tt-origin-web_gif.jpeg
6、牛栏岭生态修复:废矿转型,华丽蜕变
电白区霞洞镇牛栏岭遗弃矿区生态修复项目位于浮山岭脚。通过对废弃矿坑进行生态修复与创意开发,牛栏岭将建设成为以仙侠文化为主题的“浮山仙镇”,打造仙气飘飘的道家康养意境。结合崖壁酒店、奇幻灯光、沉浸式演艺等业态,变工业伤疤为旅游亮点,实现生态与经济的双重效益。
103627584a55469081e5dad2349d60eb~tplv-tt-origin-web_gif.jpeg
7、黄岭镇云上南清:矿坑重生,变身网红
黄岭镇南清村是省“百千万工程”典型村,也是“环浮山岭产业带”的重要节点村之一。曾经的南清村因矿山开采留下了4个深达数十米的废弃矿坑。通过生态修复,南清村将废弃矿坑改造成了碧波荡漾的天鹅湖,将曾经的“生态伤疤”变成了如今的“山水画卷”。项目融合崖壁观光、星空露营、山地体验于一体,打造“云上南清”文旅品牌。
2da1bb2d76614714bd4e83444c3ad531~tplv-tt-origin-web_gif.jpeg
8、抽水蓄能项目:绿色动能,支撑发展
广东电白抽水蓄能电站位于茂名市电白区霞洞镇和黄岭镇。电站装机容量120万千瓦,总投资77.6亿元,计划于2028年6月全面投产。投运后每年可消纳清洁能源21.6亿度,满足98万居民用电需求,有效提升广东西部电网调节能力。
bc05a57faddb4089a56bbabc2680885d~tplv-tt-origin-web_gif.jpeg
9、电白贡园大道:快进慢游,交通接驳
项目位于霞洞、林头两镇,路线长11.6公里,通过茂东快线、潘州大道茂名东货场支线和贡园大道,直达浮山岭脚下的牛栏岭矿坑,是把茂名主城区与环浮山岭产业带串联起来的最便捷通道。近期,项目启动了施工总承包招标。

969f43e1e2bb490598e39ae928237ad7~tplv-tt-origin-web_gif.jpeg

发表于 2025-9-23 23:45 | 显示全部楼层
浮山岭是茂名的风水基根,最重要的是保护,而不要以旅游开发的名义搞地产。
发表于 2025-9-24 09:13 | 显示全部楼层
不错,好贴,加快发展环浮山旅游带
华灯璀璨 发表于 2025-9-23 23:45
浮山岭是茂名的风水基根,最重要的是保护,而不要以旅游开发的名义搞地产。

哪里搞地产你去买?
发表于 2025-9-24 15:28 | 显示全部楼层
"6、牛栏岭生态修复",这5~7个潭怎样打造得各有千秋(第一性、唯一性、专一性)?
发表于 2025-9-24 15:29 | 显示全部楼层
“6、牛栏岭生态修复”,这里集中有8个以上不相连的水域,值得好好打造。
2014年就开始喊了!现在还没建成一个真是令人唏嘘啊
不过那个抽水蓄能项目还是很有希望的!其他的没什么好评论了!毕竟论项目最可靠的就是学校,一年后就建成招生了!最不可靠的就是旅游项目了……
发表于 2025-9-24 16:33 | 显示全部楼层
下盐仓WXH 发表于 2025-9-24 15:39
2014年就开始喊了!现在还没建成一个真是令人唏嘘啊{:63_156 ...

无知就不要胡说八道,早就动工了,叫什么有希望
2.jpg

1.jpg

3.jpg 抽水储能电站都开工二年了
茂东新区 发表于 2025-9-24 16:33
无知就不要胡说八道,早就动工了,叫什么有希望

对啊!无知的不要胡说八道!第一个项目开工到现在都十年以上了!早就没人记得了!这个最有希望的才两年我有说错吗?再说了这两个项目都在霞洞跟你根子佬有什么关系那么激动
茂东新区 发表于 2025-9-24 16:33
无知就不要胡说八道,早就动工了,叫什么有希望

哦!忘了!根子佬最喜欢趁霞洞圩!欢迎来霞洞趁圩
灯心塘的超世寺的盘山小路,非常考验上山的汽车性能,茂名版的318,进村的道路有些窄小,如能改道或者拓宽改造更有利于寺庙的发展。
  浮山岭那边也有上山缆车在施工中,完工后登顶浮山更方便了。超世寺能贯通根子那边的浮山的话,这个风景名胜游玩范围更大了
这些项目就是浪费钱。没什么特色。吸引不了外来人来旅游的。还是方特搞的有特色。有高科技5D特色。
 楼主| 发表于 2025-9-25 08:25 | 显示全部楼层
华灯璀璨 发表于 2025-9-23 23:45
浮山岭是茂名的风水基根,最重要的是保护,而不要以旅游开发的名义搞地产。

没有房地产项目,也不会大拆大建的。除了近黄岭的抽水蓄能项目较大施工动作外,其他就是建几个庙,然后是一些民宿项目,配套一些交通项目。
民宿项目都是依托原来山上的旧村庄来进行改造提升的。

 楼主| 发表于 2025-9-25 08:25 | 显示全部楼层
茂东新区 发表于 2025-9-24 09:13
不错,好贴,加快发展环浮山旅游带

谢谢!!!
 楼主| 发表于 2025-9-25 08:26 | 显示全部楼层
跟贴的 发表于 2025-9-24 15:29
“6、牛栏岭生态修复”,这里集中有8个以上不相连的水域,值得好好打造。

市里面指导电白进行重点谋划的。
您需要登录后才可以回帖 登录 | 注册帐号

本版积分规则

友情链接:
返回顶部
返回列表 快速回复