QQ登录

只需一步,快速开始

微信登录,快人一步

扫码登录更安全

登录 | 注册帐号 | 找回密码

茂名论坛

  • 关注抖音号
  • 关注公众号
  • 下载APP
  • 扫码关注抖音号
  • 扫码关注公众号
  • 扫码关注APP
快捷导航
查看: 3892|回复: 17

[今日关注] 总投资10.8亿!水东湾红树林湿地治理项目启动勘察及初步设计招标!

[复制链接]

20250921015716front2_0_3388182_Fg8QNyUjrXHmGI4tmjjpcYFinGve.jpg
20250921015715front2_0_3388182_FoQXvN11G2E_6iKsz0Orl2ofYbLL.jpg
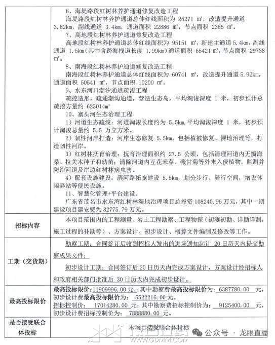
近日,省公共资源交易平台发布了《广东省茂名市水东湾红树林湿地治理项目(一期)勘察及初步设计招标公告》。据公告信息,水东湾红树林湿地治理项目包括:1.旦场河口湿地生境营造;2.旦场河生态治理;3.护岸生态化改造;4.旦场河口潮汐通道疏浚工程;5.陈村段红树林养护通道修复改造工程;6.海堤路段红树林养护通道修复改造工程;7.高地段红树林养护通道修复改造工程;8.南海段红树林养护通道修复改造工程;9.水东河口潮汐通道疏浚工程;10.寨头河生态治理工程;11.智慧化管理+平台建设。

项目总投资108240.96万元,其中一期建设项目建安费为82775.79万元。

评:项目包括了水东湾的生态治理、红树林养护通道修复改造和潮汐通道疏浚工程等,期望项目实施后呈现一个更加美好的水东湾!


发表于 2025-9-21 16:00 | 显示全部楼层
整个水东弯就像个低洼水塘,低洼水塘。疏浚疏浚大力疏浚,把水量抬高才有景观啊。
茂东拆迁佬又要哭了
这个可以有
水东湾的淤泥整治工程,好像听很久了~每一次好像进展不大。
歌美海潮汐通道通了么~
66667 发表于 2025-9-22 08:04
水东湾的淤泥整治工程,好像听很久了~每一次好像进展不大。

主要是没银子
这债券、财政是准备打水漂了么?
砸到水东湾会有一点浪花么?
之前就看到红树林维护项目,只是砍掉一些红树林阴枝,这跟脱裤放屁有何区别?
那么有钱,何不扶持一下产业发展?
发表于 2025-9-22 14:19 | 显示全部楼层
把树都砍了吧,恢复原来应有的样子,树叶是水东湾的最大污染源,不砍树,水永远都是发臭的
MMMan 发表于 2025-9-21 23:12
茂东拆迁佬又要哭了

8.2亿的建安费啊!南海之子看了之后直接吊盐水了想到他那不如泥的地!哎!
不过还好,我有个朋友石槽的,他家地直接被村委坑走了,毛都没拿到一根
逐步把水东人口转移到盐仓不就可以了?这拉跨的海边房,还搞什么红树林。
有没有专家分析一下,红树林是否真的有挡风抗风削弱台风的作用?说实在的,20多年前的水东湾风景比现在好,记得电白一中前面还有一片沙滩,淤泥情况也没现在这么严重。
水东湾没有大江大河是个硬伤,真的没法与湛江内湾媲美!更不要说东京湾,纽约湾啦!天天自嗨,文化又排外,又想造新城,又不想团结高,信,化,以为踩下茂南就天下第一啦!
20250923135540front1_0_3388853_FhmVGbFxt6682ikG8C7BBol1xH14.jpg
阿吱吱 发表于 2025-9-23 13:55
水东湾没有大江大河是个硬伤,真的没法与湛江内湾媲美!更不要说东京湾,纽约湾啦!天天自嗨,文化又排外, ...

给你说的好像湛江内弯有大江大河似的!
阿吱吱 发表于 2025-9-23 13:55
水东湾没有大江大河是个硬伤,真的没法与湛江内湾媲美!更不要说东京湾,纽约湾啦!天天自嗨,文化又排外, ...

茂南还要踩么?一口鱼塘也叫茂东湾!
您需要登录后才可以回帖 登录 | 注册帐号

本版积分规则

友情链接:
返回顶部
返回列表 快速回复