QQ登录

只需一步,快速开始

微信登录,快人一步

扫码登录更安全

登录 | 注册帐号 | 找回密码

茂名论坛

  • 关注抖音号
  • 关注公众号
  • 下载APP
  • 扫码关注抖音号
  • 扫码关注公众号
  • 扫码关注APP
快捷导航
查看: 15181|回复: 45

[今日关注] 化北高速批前公示,很快征地了

[复制链接]
发表于 2025-9-1 17:32 | 显示全部楼层 |阅读模式
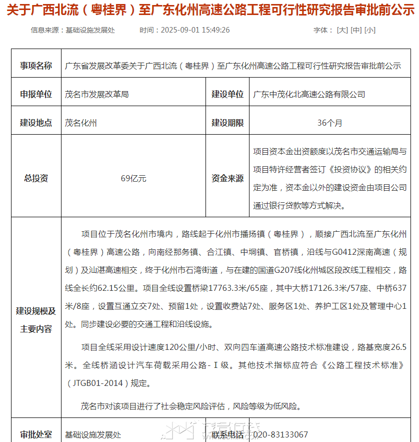
化北高速批前公示,很快要征地了!

化北高速

化北高速
终于等到了这一天,希望早点动工建设,将化北,化南纳入一小时生活圈。
妥当了
今次稳了,加油
都还没开始征地

 楼主| 发表于 2025-9-2 07:49 | 显示全部楼层
线路短了1公里,不经宝圩了!
也不经过林尘了。估计之前公式的林尘出入口也移到中垌了。
发表于 2025-9-2 11:24 | 显示全部楼层
三年工期包征地时间?什么时候开工?等做好都不知什么时候了
只要批复,高速公路征地是很快的,几个月就能全部交地,不存在钉子户的。
小白大菜头 发表于 2025-9-2 11:19
也不经过林尘了。估计之前公式的林尘出入口也移到中垌了。

本来所谓的“林尘出口”就是在中垌镇境内,也并没有改变选址;只是之前的不少文件不规范,自媒体跟着炒作……现在的文件就规范、严谨很多!
576205290 发表于 2025-9-2 07:49
线路短了1公里,不经宝圩了!

其实之前也没有经过宝圩,就是从播扬出省界
 楼主| 发表于 2025-9-2 14:00 | 显示全部楼层
如风而过 发表于 2025-9-2 13:08
本来所谓的“林尘出口”就是在中垌镇境内,也并没有改变选址;只是之前的不少文件不规范,自媒体跟着炒作 ...

出口没变吧,还是两镇交界处!
576205290 发表于 2025-9-2 07:49
线路短了1公里,不经宝圩了!

还少了11亿的投资
如风而过 发表于 2025-9-2 13:08
本来所谓的“林尘出口”就是在中垌镇境内,也并没有改变选址;只是之前的不少文件不规范,自媒体跟着炒作 ...

林尘肯定经过
20250902144541front2_0_3257881_FkmlQ54w9FArWh7eHCrV03RYwK2E.jpg
发表于 2025-9-2 15:12 | 显示全部楼层
支持支持!
这条高速湛江不花一分钱,获益却最大
您需要登录后才可以回帖 登录 | 注册帐号

本版积分规则

友情链接:
返回顶部
返回列表 快速回复