QQ登录

只需一步,快速开始

微信登录,快人一步

扫码登录更安全

登录 | 注册帐号 | 找回密码

茂名论坛

  • 关注抖音号
  • 关注公众号
  • 下载APP
  • 扫码关注抖音号
  • 扫码关注公众号
  • 扫码关注APP
快捷导航
查看: 2854|回复: 8

[深读茂名] 湛茂阳滨海城际铁路,应该列入茂名十五五规划

[复制链接]
本帖最后由 蓝天梦 于 2025-8-30 11:21 编辑

湛茂阳滨海城际铁路,构建串联湛江海东新区、茂名滨海新区、阳江滨海新区的快捷通道,
强化支撑滨海旅游节点城镇开发,加强融入广东沿海经济带发展。

应该列入茂名十五五规划
估计不会有了,广海高铁开通后深茂铁路便是城际铁路了
应该打赏一百万楼主
 楼主| 发表于 2025-8-30 14:21 | 显示全部楼层 |来自:茂名在线安卓版茂名在线APP
向东融湾 发表于 2025-8-30 12:08
估计不会有了,广海高铁开通后深茂铁路便是城际铁路了

规划中有呢,毕竟电城和水东湾还没高铁
发表于 2025-8-30 16:09 | 显示全部楼层
电白高铁和城轨太少,应该村村都要通才行
还有当年规划的茂名民航机场必须纳入十五五把它建起来,进一步提高招商资本
anxiy 发表于 2025-8-30 16:09
电白高铁和城轨太少,应该村村都要通才行

你确定系村村,唔系家家通高铁?
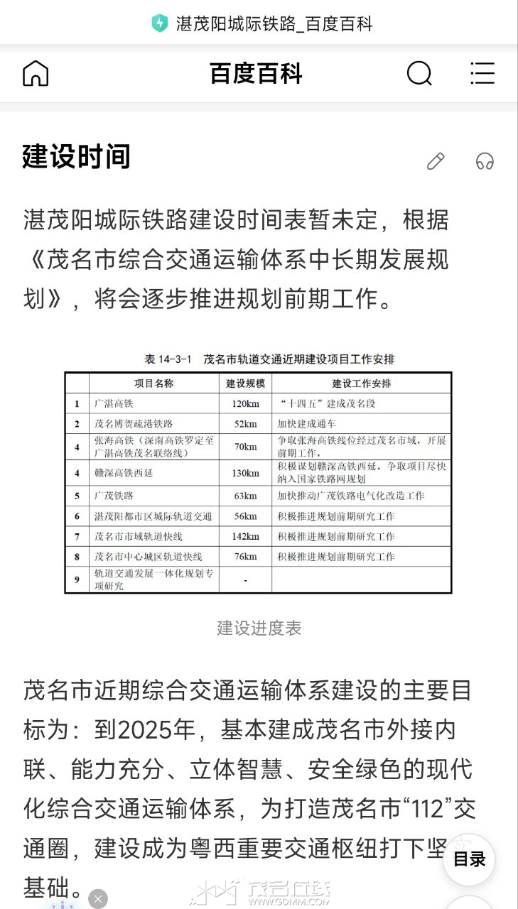
根据论坛某些专家激烈的反抗和反馈,认为地级市的规划是没用的,我就不去茂名ZF官网截图了,茂名市里内的城轨都被他批评得体无完肤,这个湛茂阳城轨规划更不用说了,在茂名ZF官网也可以找到的,这里就随便百度截图了,专家表示两个规划都是不可信,不会批的,那管你写在哪里,好,都听专家的!
20250830191020front2_0_3294147_Fpi9popia-xdSOrea1leGxu7AWzu.jpg
20250830191020front2_0_3294147_Fg9cc2iQ3OHWFNrLPNv67SjOctMW.jpg
20250830191020front2_0_3294147_Fgav3MExOdyIqFAejN5ScsjehjRe.jpg
20250830191021front2_0_3294147_FnZnolfWJLiYd4eI7SYx3Gx0SjUI.jpg
20250830191020front2_0_3294147_FpsBu4hp8NHrZ70Lyulk5TUQuzLb.jpg
保时米 发表于 2025-8-30 19:19
根据论坛某些专家激烈的反抗和反馈,认为地级市的规划是没用的,我就不去茂名ZF官网截图了,茂名市里内的城 ...

你信多点,睇下何年何月得偿所望!
您需要登录后才可以回帖 登录 | 注册帐号

本版积分规则

友情链接:
返回顶部
返回列表 快速回复