QQ登录

只需一步,快速开始

微信登录,快人一步

扫码登录更安全

登录 | 注册帐号 | 找回密码

茂名论坛

  • 关注抖音号
  • 关注公众号
  • 下载APP
  • 扫码关注抖音号
  • 扫码关注公众号
  • 扫码关注APP
快捷导航
查看: 4276|回复: 5

[今日关注] 近日茂东又有几条道路和土地公示

[复制链接]
发表于 2025-7-25 18:42 | 显示全部楼层 |阅读模式


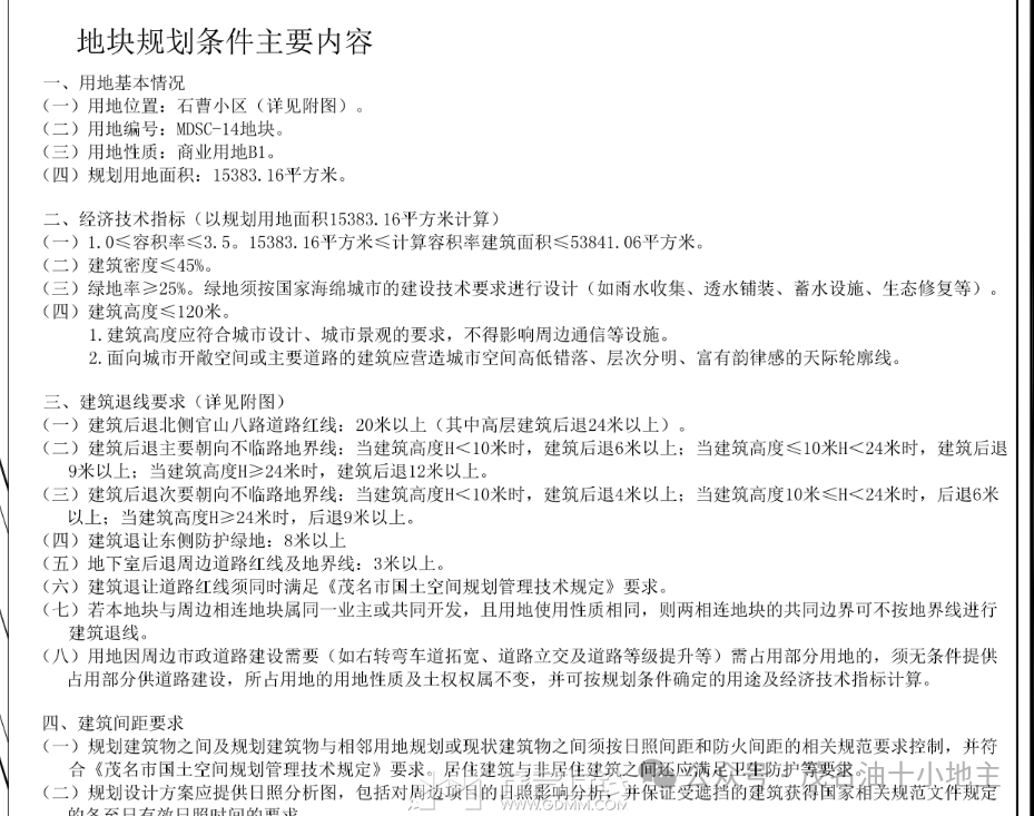
石曹小区MDSC-14地块。
用地性质:商业用地B1
规划用地面积15383.16平方米,1.0≤容积率≤3.5。
建筑高度≤120米。

1.png 微信图片_20250725183809.png 微信图片_20250725183813.png



新东一路(暂命名)
道路长度:486,09米。
用地使用性质:城市道路用地。
道路红线宽度25米。
微信图片_20250725183816.png 微信图片_20250725183820.png 微信图片_20250725183823.png


新东二路(暂命名)
道路长度:482.05米
用地使用性质:城市道路用地。
道路红线宽度:25米

微信图片_20250725183826.png 微信图片_20250725183829.png 微信图片_20250725183832.png


文才三路
道路长度:622.86米。
用地使用性质:城市道路用地。
道路红线宽度:45米。

微信图片_20250725183835.png
微信图片_20250725183838.png
微信图片_20250725183842.png
由于铁路以南多数是坡心的土地,茂东羊角片区好多路都无法往南延伸。
说的好!我会持续关注你的作品
秋水共长天 发表于 2025-7-26 23:22
由于铁路以南多数是坡心的土地,茂东羊角片区好多路都无法往南延伸。

茂南止步坡心了,那边是共青河的事。
街坊路没一条开工
秋水共长天 发表于 2025-7-26 23:22
由于铁路以南多数是坡心的土地,茂东羊角片区好多路都无法往南延伸。

跨铁路成本太高,不如一直向东发展到潘州大道划算
您需要登录后才可以回帖 登录 | 注册帐号

本版积分规则

友情链接:
返回顶部
返回列表 快速回复