QQ登录

只需一步,快速开始

微信登录,快人一步

扫码登录更安全

登录 | 注册帐号 | 找回密码

茂名论坛

  • 关注抖音号
  • 关注公众号
  • 下载APP
  • 扫码关注抖音号
  • 扫码关注公众号
  • 扫码关注APP
快捷导航
查看: 5464|回复: 23

[今日关注] 从0收入到24万支出:泗水镇塘普村小组资金来源矛盾引关注(十七)

[复制链接]
2018年,泗水镇政府预算公布收入仅1031.53万元财政拨款,却公布对村居委会补助331.6万元。然而,在2024年村民一年11次向市信访局、市纪监委申请查账时,泗水镇政府部门推诿阻挠,其第四次回复称2016 - 2023年期间泗水镇人民政府和泗水镇凤塘村民委员会没有拨付款给塘普村小组的记录和资料。

但村小组与审计报告账目显示,2017 - 2019年新农村建设支出达24万元,且村务显示款项由村委会书记现金交付,而塘普村小组并无收入来源。镇政府回复与村级账目严重矛盾,致使塘普村小组资金来源成谜。

一、核心矛盾焦点剖析

1.财政逻辑矛盾:泗水镇政府在预算收入仅依赖有限财政拨款的情况下,大额的村居委会补助是否真正落实存疑。若实际未拨付,极有可能涉及虚列支出或挪用资金等违规行为。塘普村小组无收入来源却产生24万元支出,且资金以现金形式来自村委会书记,不符合正常财务规范,存在账外循环或资金非法流转的嫌疑。

2.官方回复与事实冲突:镇政府与村委会均否认对塘普村小组的拨款,然而村小组长账目却显示现金收款。这背后可能存在两级机构协同造假,或者资金脱离监管的情况,严重影响财政资金的公信力和透明度。

二、资金矛盾的可能性与验证路径

1.镇政府虚列支出,实际未足额拨付:镇政府可能虚构331.6万元补助支出,将资金截留用于其他用途。验证此可能性,需申请审计2018年镇财政账户流水,核对331.6万元是否真实转至13个村委会。若拨款凭证缺失或金额不足,可证明存在虚假做账行为。

2.村委会私设“小金库”补贴村小组:村委会可能通过违规收费、集体资产收益未入账等方式设立账外资金,以现金补贴村小组。需彻查2017 - 2019年隐性收入,公开合同及收支明细,核查村委书记个人账户大额现金存取记录,必要时司法介入获取关键信息。

3.村小组长伪造账目挪用资金:村小组长可能虚列新农村建设支出,私分或非法使用资金。可实地核查项目真实性,如道路、设施情况与支出的匹配度,调取工程承包商资质和付款凭证确认交易真伪。

4.跨层级资金违规腾挪:镇政府可能将其他专项资金伪装成补助拨付至村委会,再由村委会转至村小组,导致账面混乱。可比对各年度专项资金目录,核查是否存在科目混用情况,并追踪村委会接收资金是否与补助名目一致。

三、矛盾解释与风险预案

最有可能的情况是资金链造假。镇政府虚列331.6万元补助支出,实际仅部分拨付至村委会,村委会再通过账外现金向村小组支付,最终导致官方记录与事实脱节。镇政府可能为完成财政考核指标虚增支出,而村委会则通过现金支付逃避监管,便于资金挪用。

面对可能出现的证据灭失风险,应立即对现有账目进行公证,并申请法院证据保全;若遭遇相关部门推诿阻挠,可依据《政府信息公开条例》第51条,对不配合部门提起行政诉讼;为避免打击报复,村民应尽量以集体名义行动,减少个人风险,必要时寻求媒体监督,借助舆论力量推动问题解决。

恳请贵部门重视并深入调查此事,以维护财政资金的规范使用和村民的合法权益。(本文为系列第十七篇,未完待续)



20250425135824front2_0_3287271_Fk_6BBn6UUbxyWAGwekhrYrE3ypL.png
20250425135834front2_0_3287271_FvbJT7pnAqh9wheg1u6Iod3Eih5E.png
20250425135901front2_0_3287271_FmmjwDqPOPua3AvSWA7iBmjEn6aX.jpg
20250425135900front2_0_3287271_Fge-8dz2IGUHQRmB-QEa3xgxe0mn.jpg

 楼主| 发表于 2025-4-25 14:37 | 显示全部楼层 |来自:茂名在线安卓版茂名在线APP
复制搜索
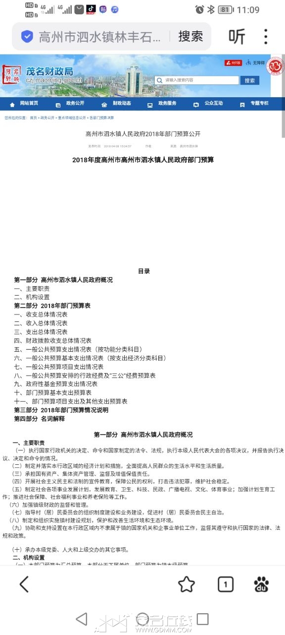
http://czj.maoming.gov.cn/zwgk/zdlyxxgk2/gbmyjs/content/mpost_1021178.html
20250425143724front2_0_3287271_FouvoxE5Mb1tnDTIFutml06D0piY.jpg
 楼主| 发表于 2025-4-25 14:41 | 显示全部楼层 |来自:茂名在线安卓版茂名在线APP
数据矛盾与分类混乱
-口径冲突:表1(财政拨款含三类预算)与表4(仅一般公共预算拨款)数据矛盾。
- 科目重复:同一功能科目(如[2010301]行政运行)用于多项支出(工资、养老、福利等),分类不清。
- 三公经费逻辑存疑:表6“汽车费用”4万元与表8“公务用车维护费”7.98万元存在重复列支可能。
 楼主| 发表于 2025-4-25 14:42 | 显示全部楼层 |来自:茂名在线安卓版茂名在线APP
透明度不足
- 模糊支出:如“其他商品和服务支出”150万元、“对村居委补助”331.6万元未明确用途。
- 绩效缺失:项目支出预算表“绩效目标”全部空白,无资金效益评估依据。
 楼主| 发表于 2025-4-25 15:57 | 显示全部楼层 |来自:茂名在线安卓版茂名在线APP
官方回复与事实的冲突也令人深思。镇政府与村委会均否认对塘普村小组的拨款,然而村小组长账目却显示现金收款,这背后可能存在两级机构协同造假,或者资金脱离监管的情况。无论是哪种情况,都严重影响了财政资金的公信力和透明度。
 楼主| 发表于 2025-4-25 16:40 | 显示全部楼层 |来自:茂名在线安卓版茂名在线APP
泗水凤塘帐务一脉连,
师徒帐务行径共堪怜。
混柒账中乱象如出辙,
帐务造型浑淆似复传。
眼看都没效果,都不知道还坚持在这里发有什么意义?
 楼主| 发表于 2025-4-26 11:06 | 显示全部楼层 |来自:茂名在线安卓版茂名在线APP
官方回应与事实相悖:镇政府与村委会否认拨款,村小组长账目却显示现金收款,或存两级机构协同造假,或资金脱离监管,严重损害财政资金公信力与透明度。
 楼主| 发表于 2025-4-28 08:17 | 显示全部楼层 |来自:茂名在线安卓版茂名在线APP
泗水镇财政拨款疑云:村小组账目与镇政府回复相悖的真相探寻
存在着很多的困难。
 楼主| 发表于 2025-4-28 14:44 | 显示全部楼层 |来自:茂名在线安卓版茂名在线APP
美丽包包 发表于 2025-4-28 12:51
存在着很多的困难。

你犯了法,法律一定制裁你,但你需要法律时,法律不一定会帮到你。
理论上任何正常拨款都不会到村小组这一级别的,要将村委会和村小组区分开来,一般新农村建设或者基础设施建设均为村委会或镇区正府投入,村小组的大部分功能只是协调,正府钱直到村小组支配这种可能性不大,除非专项划拨


感叹楼主的毅力,花几年时间从质疑村小组起再到村委会再到镇正府市正府,单挑整个正治体系,牛A与牛c之间
 楼主| 发表于 2025-4-30 13:32 | 显示全部楼层 |来自:茂名在线安卓版茂名在线APP
荣行 发表于 2025-4-30 11:29
理论上任何正常拨款都不会到村小组这一级别的,要将村委会和村小组区分开来,一般新农村建设或者基础设施建 ...

感谢您的参与,有你更精彩!
但村小组与审计报告账目显示,2017 - 2019年新农村建设支出达24万元,且村务显示款项由村委会书记现金交付,而塘普村小组并无收入来源。镇政府回复与村级账目严重矛盾
有证据可以找中央巡视组,也可以找今日关注!
崔兆云 发表于 2025-4-30 13:32
感谢您的参与,有你更精彩!
但村小组与审计报告账目显示,2017 - 2019年新农村建设支出达24万元,且村务 ...

村委会书记支出的款项与你村民小组何来关系呢?新农村建设是正府投资建设不是你村小组建的,只不过是地点在你村造福你村而已,并不是将款拨到你村小组的手上,所以村小组没有款项往来,明白未,这钱跟你村小组长啥关系都没,别钻错牛角尖了,要挑刺就挑点其它的刺去弄吧
您需要登录后才可以回帖 登录 | 注册帐号

本版积分规则

友情链接:
返回顶部
返回列表 快速回复