QQ登录

只需一步,快速开始

微信登录,快人一步

扫码登录更安全

登录 | 注册帐号 | 找回密码

茂名论坛

  • 关注抖音号
  • 关注公众号
  • 下载APP
  • 扫码关注抖音号
  • 扫码关注公众号
  • 扫码关注APP
快捷导航
查看: 9667|回复: 36

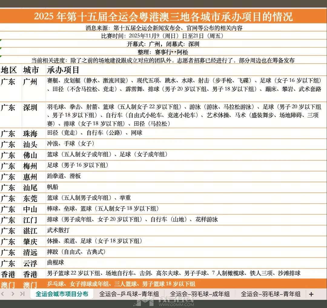
[今日关注] 粤港澳全运会项目已经全部公布,好像没有一个安排在茂名

[复制链接]
这是为什么?茂名作文非珠三角第一城市,这显然不应该啊!云浮湛江清远都有
20250423153817front2_0_3387919_FiOJd62YjQ4-kT1sW9PaTFp7uhgf.jpg
发表于 2025-4-23 16:46 | 显示全部楼层
5月份第一个项目就在茂名,消息不灵通啊
可以安安静静做个美男子
 楼主| 发表于 2025-4-23 17:22 | 显示全部楼层 |来自:茂名在线安卓版茂名在线APP
x2021 发表于 2025-4-23 16:46
5月份第一个项目就在茂名,消息不灵通啊

群众项目和正赛分的清楚吗
 楼主| 发表于 2025-4-23 17:24 | 显示全部楼层 |来自:茂名在线安卓版茂名在线APP
这是为什么?茂名作为非珠三角第一城市,这显然不应该啊!打错字了,小编帮忙改一下
MM一直都是这样状态的,可有可无
发表于 2025-4-23 18:03 | 显示全部楼层
东东茂名 发表于 2025-4-23 17:22
群众项目和正赛分的清楚吗

那你慢慢分吧
Screenshot_2025-04-23-18-02-26-372-edit_mark.via.jpg
一个全运会,一个省运会,不是同一个
你现在才发现吗
茂名现在什么场地都没有,怎么按排
为什么要有????????
茂名的场馆不是在改造或者新建,为了明年省运准备。如此问不是s就是坏
5月份全运会首枚金牌就要在茂名诞生了。
奥体什么时候才能投入使用
发表于 2025-4-24 14:21 | 显示全部楼层
默默地问一句,大家活了几十年,有去看过几次全运会呢?然后省运会去看过几次呢?
您需要登录后才可以回帖 登录 | 注册帐号

本版积分规则

友情链接:
返回顶部
返回列表 快速回复