设为首页
|
收藏网址
只需一步,快速开始
微信登录,快人一步
扫码登录更安全
登录
|
注册帐号
|
找回密码
搜索
热门搜索:
东华能源
共青河新城
学校
房产
茂名高铁
经济数据
本版
用户
关注抖音号
关注公众号
下载APP
扫码关注抖音号
扫码关注公众号
扫码关注APP
快捷导航
首页
网站首页
论坛
茂名在线论坛
食品安全抽检投票
食品安全抽检投票
求职网
茂名求职网
APP
关于我们
关于我们
茂名论坛
»
论坛
›
互动茂名
›
话说茂名
›
重磅!茂名个人住房贷款“商转公”办法出台,4月1日起实 ...
话说茂名
查看:
2935
|
回复:
1
[民生百态]
重磅!茂名个人住房贷款“商转公”办法出台,4月1日起实施!
[复制链接]
_LN
_LN
当前离线
主题
0
回帖
精华
研究生
发表于 2025-3-7 15:25
|
显示全部楼层
|
阅读模式
|
来自:茂名在线安卓版
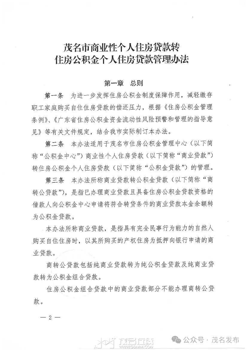
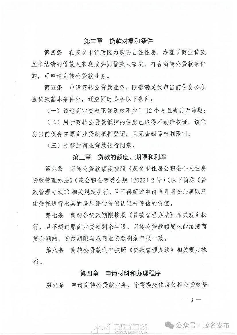
为减轻购房者还贷压力,茂名再出大招。3月6日,茂名市住房公积金管理中心发布《茂名市商业性个人住房贷款转住房公积金个人住房贷款管理办法》。4月1日起,茂名将实施“商业性个人住房贷款”转“公积金个人住房贷款”。
回复
举报
漂泊的茂名人
漂泊的茂名人
当前离线
主题
0
回帖
精华
研究生
发表于 2025-3-8 10:56
|
显示全部楼层
|
来自:茂名在线安卓版
这个商转公是4月1号开始实行,那是从我4月份才开始申请呢?还是说3月份就可以准备材料申请4月份直接落实转为公积金贷款了呢?@
回复
支持
反对
举报
返回列表
B
Color
Image
Link
Quote
Code
Smilies
您需要登录后才可以回帖
登录
|
注册帐号
本版积分规则
发表回复
回帖后跳转到最后一页
友情链接:
关于我们
|
商业合作
|
法律声明
|
手机版
返回顶部
返回列表
快速回复
在线沟通请点我
客服1
客服2