QQ登录

只需一步,快速开始

微信登录,快人一步

扫码登录更安全

登录 | 注册帐号 | 找回密码

茂名论坛

  • 关注抖音号
  • 关注公众号
  • 下载APP
  • 扫码关注抖音号
  • 扫码关注公众号
  • 扫码关注APP
快捷导航
查看: 8550|回复: 33

[今日关注] 电白2025政府报告一大亮点--电白建筑学院!

[复制链接]
电白建筑学院是原来的茂名市电白区建筑高级技工学校项目?
20250307121135front2_0_3233445_FnLpdBP3oyE0J7rL-D3cnoJxZAVp.jpg
20250307121135front2_0_3233445_Fgk2VyTvpVGmgC_UZ-h5WJ855iOF.jpg
 楼主| 发表于 2025-3-7 13:51 | 显示全部楼层 |来自:茂名在线安卓版茂名在线APP
茂名市电白区建筑高级技工学校自2022年后再无下文,现在是重新立项了?从学校名称命名来看,似乎是高等院校,当初茂名市电白区建筑高级技工学校2022年立项时就吐槽过起点太低
发表于 2025-3-7 14:02 | 显示全部楼层
学校在哪,占地30.6万平方,差不多有油校官渡校区那么大了
电白作为广东首个“中国建筑之乡”,非常有必要高起点高标准筹建“电白建筑学院”!
哈哈,吴川准备搞个广东湛江建筑职业学院,电白也来?
茂名巡城马 发表于 2025-3-7 14:56
电白作为广东首个“中国建筑之乡”,非常有必要高起点高标准筹建“电白建筑学院”!

这个学校放在共青河最好不过了,茂一旁边
那么问题来了,项目选址在哪里呢?
如果不在黑石岭或者根子,我是反对的。
建筑专业已经没落了,很多大学都取消了建筑专业招生,建了谁去读?
 楼主| 发表于 2025-3-7 16:29 | 显示全部楼层 |来自:茂名在线安卓版茂名在线APP
有两个顾虑,其一是以房地产为主的建筑行业不景气,如果是建筑类专业为主的院校是否还有发展前景?还是说综合类院校更好。
 楼主| 发表于 2025-3-7 16:31 | 显示全部楼层 |来自:茂名在线安卓版茂名在线APP
其二是此前教育厅也有官方回复过,在十四五规划期内,目前全省粤东西北地市已实现省属公办本科高校、高职(高专)全覆盖。续除省委省政府重大发展战略统筹谋划部署外,原则上不受理粤东粤西粤北地市政府提出的高等学校设置事项。电白建筑学院大概率今年谋划,明年才报给上面,希望能入十五五规划。
 楼主| 发表于 2025-3-7 16:33 | 显示全部楼层 |来自:茂名在线安卓版茂名在线APP
给你一米阳光 发表于 2025-3-7 14:02
学校在哪,占地30.6万平方,差不多有油校官渡校区那么大了

还在梦里,谋划阶段
觉得放在健康学院和建筑总部附近比较好
 楼主| 发表于 2025-3-7 16:45 | 显示全部楼层 |来自:茂名在线安卓版茂名在线APP
下盐仓WXH 发表于 2025-3-7 15:57
那么问题来了,项目选址在哪里呢?
如果不在黑石岭或者根子,我是反对的。
{:63_158 ...

我赞成茂东学院,茂东不能没有高校
 楼主| 发表于 2025-3-7 16:49 | 显示全部楼层 |来自:茂名在线安卓版茂名在线APP
峰回路转1 发表于 2025-3-7 15:19
哈哈,吴川准备搞个广东湛江建筑职业学院,电白也来?

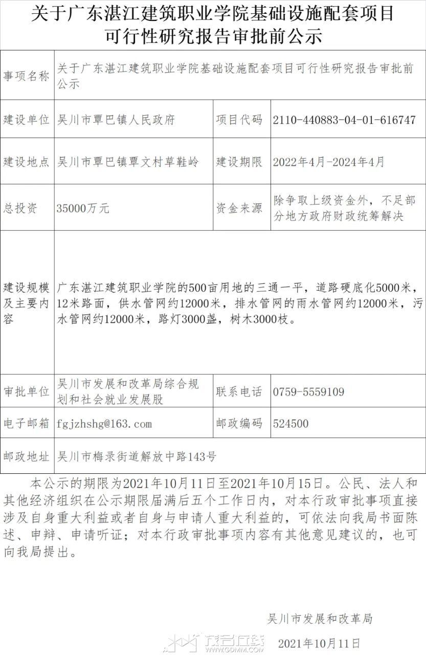
准备搞?21年早就公示了,建设期22年4月至24年4月,然而现在都2025年了,学校呢?
20250307164930front2_0_3233445_FrhRft_U0r1sNN6p98gG9VFzSloZ.jpg
哈,大城市做建筑效果图的人一张图20块都没有人要了,小城市还建筑学院。


做图的人差不多全吃土了,我最了解这行
您需要登录后才可以回帖 登录 | 注册帐号

本版积分规则

友情链接:
返回顶部
返回列表 快速回复