QQ登录

只需一步,快速开始

微信登录,快人一步

扫码登录更安全

登录 | 注册帐号 | 找回密码

茂名论坛

  • 关注抖音号
  • 关注公众号
  • 下载APP
  • 扫码关注抖音号
  • 扫码关注公众号
  • 扫码关注APP
快捷导航
查看: 7483|回复: 25

[今日关注] 奇瑞中标高州项目,高州与奇瑞的偶遇

[复制链接]
本帖最后由 散羞 于 2025-2-17 10:16 编辑

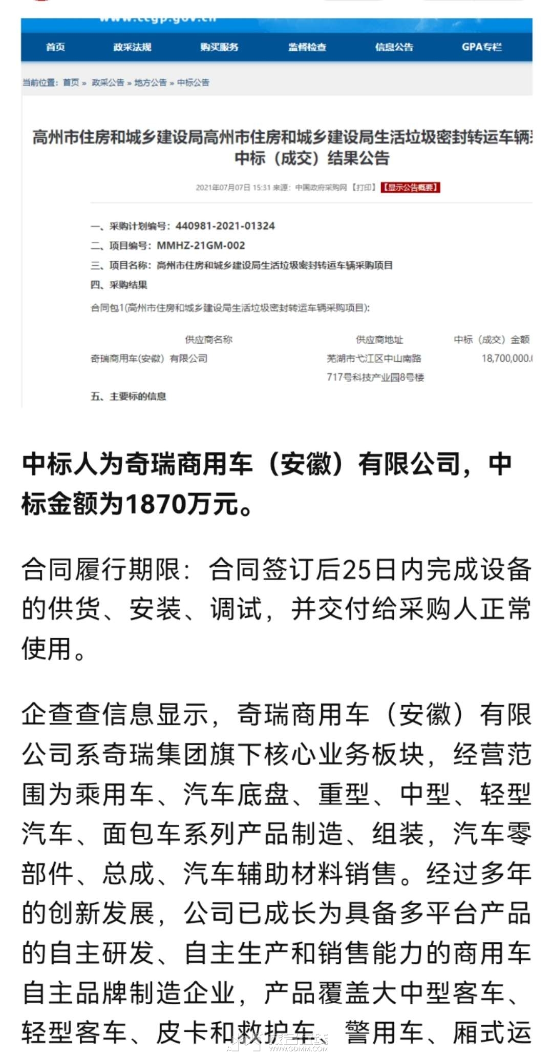
今期最火话题,高州奇瑞领导拍板,你希望的可能不是哪希望,最终的希望大家都在猜,会不会就是一个很少的奇瑞项目,还是这项目合作愉快,奇瑞想进一步扩大。废话不多说,上图大家尽淡高兴就好
20250217100237front2_0_3286866_FovWS5t1s6LoTd19g14kHoscSLZa.jpg
发表于 2025-2-17 10:57 | 显示全部楼层
原来是生活垃圾运输车辆
罗州郡 发表于 2025-2-17 10:57
原来是生活垃圾运输车辆

用来运你的
发表于 2025-2-17 11:48 | 显示全部楼层
罗州郡 发表于 2025-2-17 10:57
原来是生活垃圾运输车辆

没人不让你化采购富某康手机吧
罗州郡 发表于 2025-2-17 10:57
原来是生活垃圾运输车辆

这不是指奇瑞在高州投资的项目,是高州采购奇瑞的垃圾转运车合同,这是为奇瑞项目落地高州做的热身,先表示诚意!
罗州郡 发表于 2025-2-17 10:57
原来是生活垃圾运输车辆

悬着的心终于可以放下了是吧?你也就那点出息……
没意思,都是
政府用车采购逐步向奇瑞倾斜,希望早日达到奇瑞项目落地的要求。
王老古一样,买到它来建厂!
高州先拿出1870万的诚意金,就看奇瑞怎么接
开始采购奇瑞的汽车了,项目算是前进了一步
这是zf先拿出诚意了,就看奇瑞了!
放心来,茂名高州都会努力的 不仅仅运垃圾的,以后的公交、公车甚至出租车都会向奇瑞靠拢,至于奇瑞来不来就看他自己了。
发表于 2025-2-17 13:54 | 显示全部楼层
有人又虚惊一场是吧
发表于 2025-2-17 13:55 | 显示全部楼层
執筆寫記憶 发表于 2025-2-17 12:10
悬着的心终于可以放下了是吧?你也就那点出息……

我没说什么吧,你们自己脑补而已,哈哈
您需要登录后才可以回帖 登录 | 注册帐号

本版积分规则

友情链接:
返回顶部
返回列表 快速回复