QQ登录

只需一步,快速开始

微信登录,快人一步

扫码登录更安全

登录 | 注册帐号 | 找回密码

茂名论坛

  • 关注抖音号
  • 关注公众号
  • 下载APP
  • 扫码关注抖音号
  • 扫码关注公众号
  • 扫码关注APP
快捷导航
查看: 16967|回复: 53

[今日关注] 深南高速茂名段工程可行性研究编制

[复制链接]
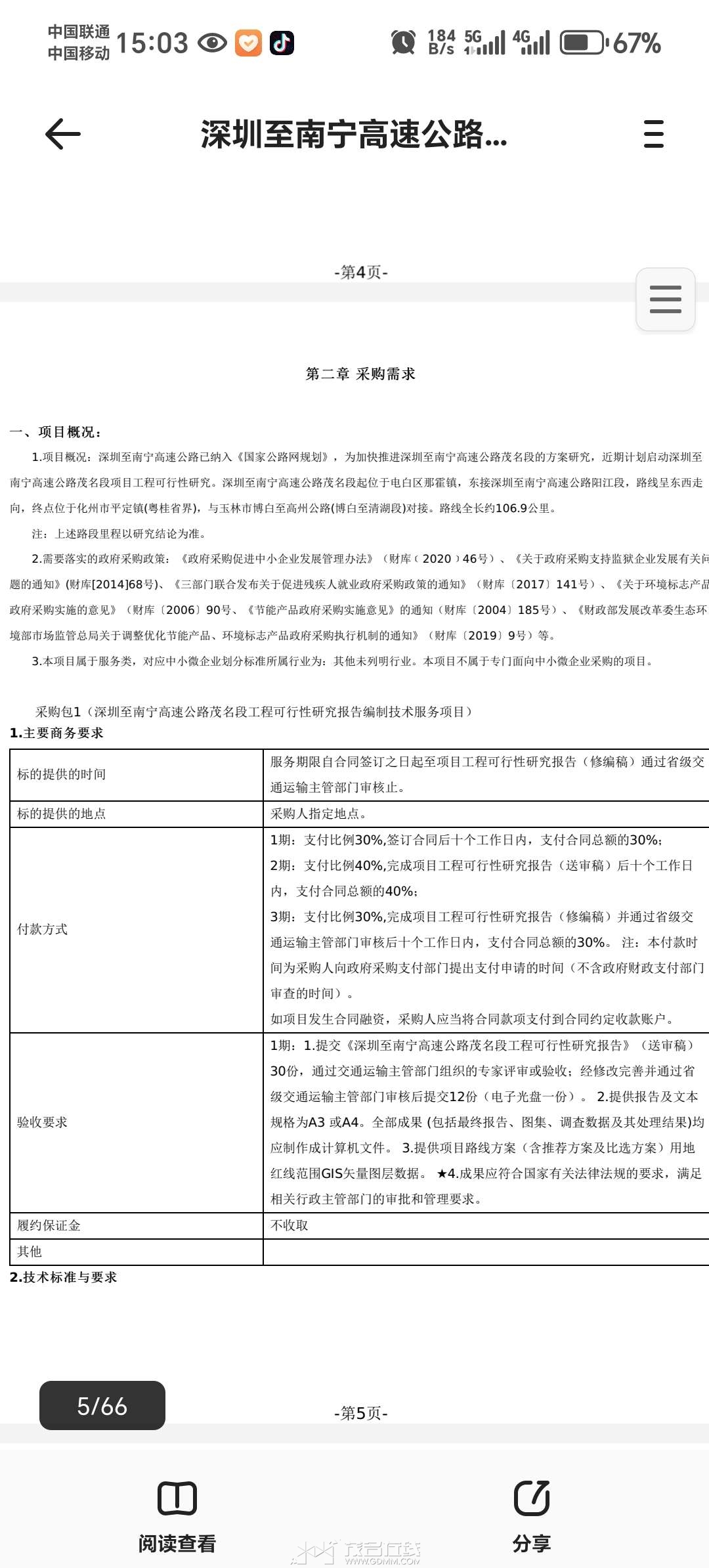
深圳至南宁高速公路已纳入《国家公路网规划》,为加快推进深圳至南宁高速公路茂名段的方案研究,近期计划启动深圳至南宁高速公路茂名段项目工程可行性研究。深圳至南宁高速公路茂名段起位于电白区那霍镇,东接深圳至南宁高速公路阳江段,路线呈东西走向,终点位于化州市平定镇(粤桂省界),与玉林市博白至高州公路(博白至清湖段)对接。路线全长约106.9公里。
20250209161216front2_0_3257881_FlJEeNtcrIlUenVcs6Qin5gye6Jg.jpg
20250209161216front2_0_3257881_Fk6QYmYH4KHHXk2d_UmV-rfilBTH.jpg
20250209161216front2_0_3257881_FhlGfGfHHw2z4vrDTQXV82MW7ZhQ.jpg
20250209161216front2_0_3257881_Fk_PoPdj6QI5lvtrYm7TSgBV0fMt.jpg
20250209161216front2_0_3257881_Fop4MiSUh9XUW2OazgIOlWMR4tMm.jpg
明年能动工吗?
终于要来了,高州真正意义上的东西走向高速,贯穿高州中部
有规划图吗?
姚东Nick 发表于 2025-2-9 17:57
终于要来了,高州真正意义上的东西走向高速,贯穿高州中部

希望明年能动工,这个高速对整个高州和化北都非常重要
anxiy 发表于 2025-2-9 18:53
希望明年能动工,这个高速对整个高州和化北都非常重要

作用基本相当于沈海高速粤西段
anxiy 发表于 2025-2-9 18:53
希望明年能动工,这个高速对整个高州和化北都非常重要

是的,希望尽快建好
不好的地方是没有在在合江与北化互通
如风而过 发表于 2025-2-10 08:19
作用基本相当于沈海高速粤西段

没在合江与北化互通?
发表于 2025-2-10 10:47 | 显示全部楼层

现在才刚刚开始工可,最乐观的估计2026年下半年能开工算不错了。
如风而过 发表于 2025-2-10 08:19
作用基本相当于沈海高速粤西段

是相当于西部沿海高速粤西段。
anxiy 发表于 2025-2-9 18:53
希望明年能动工,这个高速对整个高州和化北都非常重要

交通运输部线位规划确定出来后可能还要进行一次可行性研究(改播扬出省)。
姚东Nick 发表于 2025-2-9 17:57
终于要来了,高州真正意义上的东西走向高速,贯穿高州中部

汕湛高速高州段不是东西走向吗?高州南部人口更多,工业占全高州70%以上,作用更大啊
您需要登录后才可以回帖 登录 | 注册帐号

本版积分规则

友情链接:
返回顶部
返回列表 快速回复