QQ登录

只需一步,快速开始

微信登录,快人一步

扫码登录更安全

登录 | 注册帐号 | 找回密码

茂名论坛

  • 关注抖音号
  • 关注公众号
  • 下载APP
  • 扫码关注抖音号
  • 扫码关注公众号
  • 扫码关注APP
快捷导航
查看: 9737|回复: 59

[民生百态] 小剐蹭,记录仪能看到责任明确也要扣车。难道不是一种懒政吗

[复制链接]
发表于 2025-2-8 08:58 | 显示全部楼层 |阅读模式
本帖最后由 dannyblue 于 2025-2-8 09:04 编辑

微信图片_20250208085205.jpg

微信图片_20250208090001.jpg

微信图片_20250208090135.jpg

小剐蹭,记录仪能看到责任明确也要扣车。难道不是一种懒政吗。

之前就时不时在网上,包括现在的茂名论坛上,群众反映,交警经常以要扣车来处理问题,给群众后续生活造成诸多不便。  就只有这种处理方式吗?  这不是一种懒政吗?
看外地的网友有没有惯着你。 直接捅破天,告诸于媒体。人家以后不来你这了。
我是茂名的。对于交警这种处理方式也是。。。。

好多人劝说,茂名是这样的了。超,那你不看下别的城市是如何处理的?   
这个地方某系统不来一场改革,不改变意思。怕是跟不上时代了。


发表于 2025-2-8 10:09 | 显示全部楼层
抖音刷到,应该这事在广东扬开了。
发表于 2025-2-8 10:21 | 显示全部楼层
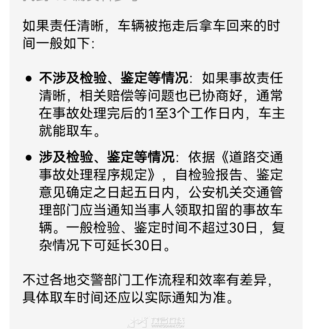
除了追尾,头车可以直接走人外(全无责),其它的,你要想好再说。

这不是懒政,懒政的是直接让你背全责。

现在的交警,一般都不会出声的,现场都是让你双方协商,协商不了的,再回所协商。半个月协商不成,就出责任书,让你们自已找法院协商,他们不管了。

然后,交保释金提车回来。

那些被网约车忽悠误工费的,唉。。。保险公司都不妥它们了,收他们高额保费了,你还那么好心。

你该让网约车给你误工费。
发表于 2025-2-8 10:25 | 显示全部楼层
双方协商不了,交警扣车,让你们协商。

如果出责任书,也协商不了(不肯签字),也一样扣车,让你们找法院。

这时,才可以交保释金提车出来修或用。
发表于 2025-2-8 10:27 | 显示全部楼层
不要被碰瓷党带节奏了,也不要被碰瓷党惯输错误利他损已的思维了。
发表于 2025-2-8 10:37 | 显示全部楼层
没协商好,万万不可签字。

签字了,你说啥都没有用了。

钱财损失是小事,有些东西没了,会后悔一辈子的。

签字前,不要老想着人品,道德,甚至科学基础常识;人心难测。做局设套的,就差你乖乖签字。
发表于 2025-2-8 10:38 | 显示全部楼层
正规处理的,有什么问题
发表于 2025-2-8 10:44 | 显示全部楼层
一只大西瓜 发表于 2025-2-8 10:25
双方协商不了,交警扣车,让你们协商。

如果出责任书,也协商不了(不肯签字),也一样扣车,让你们找法 ...

当然,也可以不找法院,各回各的家,一年后,再拿回保释金。
发表于 2025-2-8 10:50 | 显示全部楼层
协商不了,交警要拿车辆去做检测报告的,不仅有责任认定书,还有车辆检测报告。

不走程序,万一上了法庭,交警的证据不全,要背锅的。
落后不是没有原因滴
如果插队插了广州的一位交通博主,协商不成就扣车,这就有好戏看了
不按规定乱扣车可以投诉,但投诉的消耗的精力成本太高,普通人耗不起
 楼主| 发表于 2025-2-8 10:59 | 显示全部楼层
使劲洗吧。  一个一家四口来旅游的,也是碰瓷???
我年初2发生的事故。到现在都没有处理完  嗯 放假嘛。我理解。。   责任清晰。我全责。我认。  交给保险公司处理  责任清晰 保险赔。又不是重大事故。 好歹那么多天了 你放我车出来哇。 正如网友说的  慢吞吞的 谁敢来这投资
20250208105737front2_0_3289122_FnX6bq0MIYqTUr2OCZPa8Xc2K0c8.png
发表于 2025-2-8 11:07 | 显示全部楼层
dannyblue 发表于 2025-2-8 10:59
使劲洗吧。  一个一家四口来旅游的,也是碰瓷???

对方是碰瓷呢?这一家四口不妥协呢?

别忘了化州。。。

仅要一方不妥协,交警也仅能走正常程序,走不了简易程序(不用检测车况)。
发表于 2025-2-8 11:11 | 显示全部楼层
dannyblue 发表于 2025-2-8 10:59
使劲洗吧。  一个一家四口来旅游的,也是碰瓷???

仅要不签字,也上不了网络简易法庭的,因为没有车况检测报告。

如果没协商好对方的诉求,签字了,对方再向你要其它费用,而你已签字认责了,不给也要给。
您需要登录后才可以回帖 登录 | 注册帐号

本版积分规则

友情链接:
返回顶部
返回列表 快速回复