QQ登录

只需一步,快速开始

微信登录,快人一步

扫码登录更安全

登录 | 注册帐号 | 找回密码

茂名论坛

  • 关注抖音号
  • 关注公众号
  • 下载APP
  • 扫码关注抖音号
  • 扫码关注公众号
  • 扫码关注APP
快捷导航
查看: 21077|回复: 25

[今日关注] 信宜通用机场来了

[复制链接]
本帖最后由 清信^0^ 于 2025-1-17 20:30 编辑

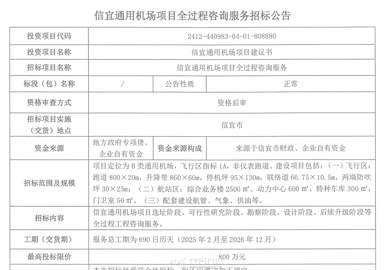
信宜通用机场项目定位为B类通用机场,飞行区指标1A,非仪表跑道。建设项目包括:(一)飞行区:跑道 800×20m,升降带860×60m,停机坪95×130m,联络道 66.75×10.5m,两端防吹坪30×25m;(二)航站区:综合业务楼2500m、动力中心 600m、特种车库300m,门卫室50m。(三)配套建设航管、气象、供油等。
微信图片_20250117202915.png
微信图片_20250117202926.png
 楼主| 发表于 2025-1-17 20:37 | 显示全部楼层
信宜通用机场项目选址阶段、可行性研究阶段、勘察阶段、设计阶段、后续升级阶段等全过程工程咨询服务。服务总工期为 690 日历天(2025 年 2 月至 2026 年 12 月)
 楼主| 发表于 2025-1-17 20:42 | 显示全部楼层
本帖最后由 清信^0^ 于 2025-1-17 20:45 编辑

信宜通用机场项目选址阶段、可行性研究阶段、勘察阶段、设计阶段、后续升级阶段等全过程工程咨询服务,包括但不限于以下工作内容:(1)负责通用机场选址报告及选址阶段航行服务研究报告的编制。(2)负责通用机场工程可行性研究报告及相关辅助性报告的编制。辅助性报告包括:①环境影响评价报告,②土地预审及节地评价报告,③水土保持报告,④节能评估报告,⑤社会稳定风险评估报告,⑥地质灾害危险性评估报告,⑦防洪评价相关报告,⑧地震安全性评价报告,⑨林地征占可行性研究报告,⑩电磁环境测试报告。上述辅助性报告可根据项目申报实际需求进行增减。(3)负责工程勘察与测量。(4)负责通用机场工程初步设计(含概算编制)和施工图设计(含预算编制)。(5)负责项目选址、可研、设计等阶段的组织评审。(6)负责项目的报批工作:包括①获得 B 类通用机场场址的行业审查意见,②B 类通用机场备案,③取得南部战区空军参谋部同意设立临时起降点的首次批复,④军方场址核准批复,⑤A 类通用机场取证。服务总工期为 690 日历天(2025 年 2 月至 2026 年 12 月)
果然是那网站出错,之前4亿建3000m跑道确实离谱。不过这个B类通用机场是不对外开放的意思,之前好像都说是A2级,怎么还倒退了?
不是说3000米吗?800米跑道、B类,毫无期待,在通用机场里都算小的,也就玩玩航模
那这样比雷州那个4.5亿的还差不少了,雷州通用机场起码A1,1200x35m跑道,有观光旅游商务出行的功能。信宜这个b级通用机场按理来说不对外开放,比之前规划还倒退了。
20250117213114front2_0_3343895_FqiBSalwx2FB_v6be3yBtpm6Xatk.jpg
 楼主| 发表于 2025-1-17 22:32 | 显示全部楼层 |来自:茂名在线安卓版茂名在线APP
狐狸猫ド 发表于 2025-1-17 21:29
果然是那网站出错,之前4亿建3000m跑道确实离谱。不过这个B类通用机场是不对外开放的意思,之前好像都说是A ...

之前在哪里看到有规划A2级?
 楼主| 发表于 2025-1-17 22:34 | 显示全部楼层 |来自:茂名在线安卓版茂名在线APP
山歌 发表于 2025-1-17 21:31
不是说3000米吗?800米跑道、B类,毫无期待,在通用机场里都算小的,也就玩玩航模

那数据并不准确以实际招标文件为准,总的来说有好过没。
 楼主| 发表于 2025-1-17 22:35 | 显示全部楼层 |来自:茂名在线安卓版茂名在线APP
狐狸猫ド 发表于 2025-1-17 21:32
那这样比雷州那个4.5亿的还差不少了,雷州通用机场起码A1,1200x35m跑道,有观光旅游商务出行的功能。信宜这 ...

那不是一级别了
A2只是小通用机场,茂名往后要建机场太难了
狐狸猫ド 发表于 2025-1-17 21:32
那这样比雷州那个4.5亿的还差不少了,雷州通用机场起码A1,1200x35m跑道,有观光旅游商务出行的功能。信宜这 ...

B类通用机场就是不对外开放的
20250117224549front1_0_3381721_FvWzHWoVWyhuOhNLpcCpB1iURFBU.jpg
 楼主| 发表于 2025-1-17 22:49 | 显示全部楼层 |来自:茂名在线安卓版茂名在线APP
狐狸猫ド 发表于 2025-1-17 21:29
果然是那网站出错,之前4亿建3000m跑道确实离谱。不过这个B类通用机场是不对外开放的意思,之前好像都说是A ...

红星D区超高写字楼变更了
20250117224308front2_0_3344001_FgKynaLmD1rTczngW927EwTrUa1v.png
20250117224308front2_0_3344001_Fjbyxsnmyzn8l8pfJz9djPX95lfx.png
20250117224310front2_0_3344001_FpDzG0Iwb_WKNRyOcboWe9nahYui.png
20250117224307front2_0_3344001_Ft5EaOcLUCDyR55cfwp8VV-wkI8d.png
 楼主| 发表于 2025-1-17 22:52 | 显示全部楼层 |来自:茂名在线安卓版茂名在线APP
“流云阁”名称变更为“通信广电等信息枢纽”
20250117225232front2_0_3344001_Fh5VQZAYbh3CE-eLIc7IZTe8Vny-.png
20250117225232front2_0_3344001_Fp9ZbfyJhmhQRoC7I-yTOiGkiMZ4.png
20250117225232front2_0_3344001_FnVdL9Px51O6-pt38QcITEItZijr.png
20250117225232front2_0_3344001_FvyWQDQyKj4B9LDEC8ZFQ40Chfks.png
 楼主| 发表于 2025-1-17 23:30 | 显示全部楼层 |来自:茂名在线安卓版茂名在线APP
马安竹海旅游景区和信宜市窦州里文化创意街景区将评定为国家3A级旅游景区
20250117232757front2_0_3344001_Flc3JJt8u3x4KcIRaN7TM1SYfBhj.jpg
清信^0^ 发表于 2025-1-17 22:32
之前在哪里看到有规划A2级?

之前那份信宜国土规划里面好像有的,记得是A2级
您需要登录后才可以回帖 登录 | 注册帐号

本版积分规则

友情链接:
返回顶部
返回列表 快速回复