QQ登录

只需一步,快速开始

微信登录,快人一步

扫码登录更安全

登录 | 注册帐号 | 找回密码

茂名论坛

  • 关注抖音号
  • 关注公众号
  • 下载APP
  • 扫码关注抖音号
  • 扫码关注公众号
  • 扫码关注APP
快捷导航
查看: 8000|回复: 50

[今日关注] 信宜生育购房补贴政策新鲜出炉,每一个孩子奖励2万元以上,补贴额度可叠加使用!!!

[复制链接]
公告:生育购房直接奖励20000元以上!还有多项叠加优惠和补贴
信宜发布
2025年01月14日 20:19 广东 听全文
图片

关于信宜市生育家庭

购房优惠的公告(试行)
为积极响应国家生育政策号召,减轻生育家庭的购房压力,促进人口长期均衡发展,现决定面向生育家庭发放购房优惠及补贴,试行1年。相关事宜公告如下:

一、优惠对象

父母双方或一方为信宜市户籍,在新生儿一周岁以内可以申领优惠及补贴。

二、优惠内容

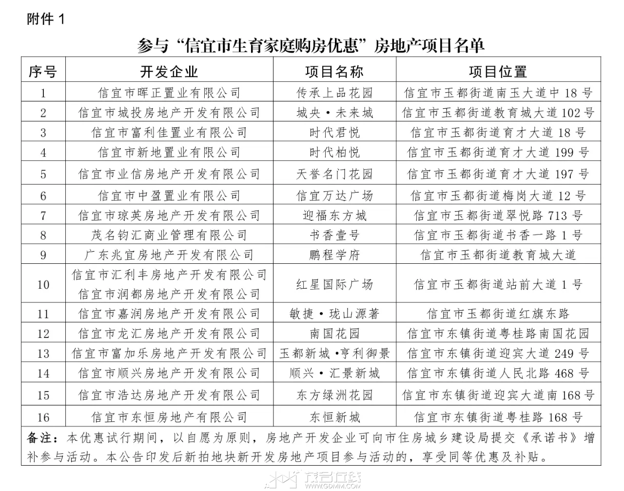
符合条件的父母,于2025年1月15日(含)至2025年12月31日(含)期间提出申请,在信宜市城区范围内购买新建商品住房(不含商业类)时享受购房优惠及补贴(具体房地产项目详见附件1):

(一)政府补贴:每生育一个孩子,政府给予额度人民币1万元的购房补贴,多胞胎按实际生育数量补贴,补贴额度可叠加使用。

(二)房企优惠:房地产开发企业每套商品房配套优惠人民币1万元。

三、申请流程

(一)申报。新生儿在一周岁以内,由父母任意一方携带本人有效身份证件,到市卫生健康局(新里开发二区十二单元市卫生健康局办公楼四楼老龄健康与家庭发展股)申请。材料如下:

1、信宜市生育家庭购房优惠审核表(以下简称《审核表》,详见附件2,此表可在本公告链接内下载或在市卫生健康局现场领取);

2、生育孩子的生育登记证明以及出生医学证明。

(二)审核。市卫生健康局收到申请人资料,在3个工作日内完成审核。申请人请自行到市卫生健康局四楼老龄健康与家庭发展股领取;若审核未通过,将电话告知具体原因。

四、使用办法

《审核表》自通过审核之日起一年内有效,符合条件的家庭凭《审核表》申请优惠及补贴。具体流程如下:

(一)房企优惠:在购房合同网签时,房地产开发企业核验《审核表》有效期后,每套商品房配套优惠人民币1万元,直接抵扣购房款金额。

(二)政府补贴:在购房合同网签备案并完成契税缴纳后,由购房人携带所需资料,到市住房城乡建设局(新尚路4号市住房城乡建设局办公楼三楼房地产管理股)审核,材料如下:

1、《审核表》原件。

2、信宜市商品房买卖网签合同备案证明书复印件。

3、该商品房缴纳的契税税票复印件。

4、申请人身份证及与申请人一致的银行卡复印件(须与《审核表》预留账号一致)。

市住房城乡建设局对政府补贴资格进行审核,并与市卫生健康局核验《审核表》真实性,审核通过后,向市财政局申请补贴资金。由市住房城乡建设局将经审核通过的补贴金额拨付至补贴对象的银行账户。

五、违约责任

(一)经审核通过的优惠资格仅限于在信宜市城区范围内购置新建商品住房(一手房)时使用,不得用于购买二手房、商业用房或其他非住宅性质房产。房地产开发企业不得附加任何条件限制购房人使用本优惠政府补贴。

(二)《审核表》不可兑换现金。《审核表》严禁转让,仅限符合申领条件的家庭专属使用。一旦发现有转让或违规使用行为,立即取消优惠资格,并依法追回已抵扣的款项。

(三)符合条件的家庭、参与活动的房地产开发企业应提供真实、合法、有效的证明材料,若发现存在弄虚作假,骗取补贴的情况,一经查实,须退还全部补贴金额,同时列入黑名单,三年内不再享受同类补贴政策。个人或企业涉嫌构成诈骗等违法犯罪行为的,依法追究刑事责任。

(四)已申领使用优惠及补贴的商品房,其网签备案的《商品房买卖合同》在办理《不动产权证书》前若需变更,需将已抵扣的款项需全额退还市住房城乡建设局方可办理。

如对本公告内容有任何疑问或发现骗取补贴行为,可在工作时段致电市卫生健康局老龄健康与家庭发展股,电话:8875979;市住房城乡建设局房地产管理股,电话:8831261。

本公告最终解释权归信宜市卫生健康局、信宜市住房和城乡建设局、市财政局共同所有。

附件:1.参与“信宜市生育家庭购房优惠”房地产项目名单

2.信宜市生育家庭购房优惠审核表
信宜市卫生健康局

信宜市住房和城乡建设局

信宜市财政局

2025年1月14日
20250114213552front2_0_3358736_FuJm6f9Q6nV_KayYbn2lDR3t_oKr.png
20250114213552front2_0_3358736_FtagJ0f3q_w7WV4L8qzpcuk-Ca0v.png
20250114213552front2_0_3358736_FihMYrSijBtqAD9qTFov7nJPEmFA.png
 楼主| 发表于 2025-1-14 21:38 | 显示全部楼层 |来自:茂名在线安卓版茂名在线APP
重点

(一)政府补贴:每生育一个孩子,政府给予额度人民币1万元的购房补贴,多胞胎按实际生育数量补贴,补贴额度可叠加使用。
(二)房企优惠:房地产开发企业每套商品房配套优惠人民币1万元。
 楼主| 发表于 2025-1-14 22:26 | 显示全部楼层 |来自:茂名在线安卓版茂名在线APP
点赞,刚需买房的有福了
可以生的不想生,想生的生不了。这点优惠效果甚微。
羊毛出在羊身上,优惠补贴两万,开发商提高总价三万
发表于 2025-1-14 23:52 | 显示全部楼层
未来很远 发表于 2025-1-14 23:17
羊毛出在羊身上,优惠补贴两万,开发商提高总价三万

真的补贴,不能。。。又不能。。。
生一个孩子需要一百万,买套房又要一百万,
话说我有两百万,还差你那个两万?
发表于 2025-1-15 07:09 | 显示全部楼层



这算盘打得~~~月球上都听得见
一共支出二万块,就想撬动二百万以上的杠杆~~啊这~
  多吗?养育一个小孩到成年,一百万以上的费用,这还是见得到的,隐形成本没办法核算。
而房子也是上百万的支出。以前大家不嫌贵,是它每年都在升~~如果它不升,傻子都知道怎么办,说不准还烂尾~俺凭啥要背三十年的债务
小孩实质上也要三十年左右的,俺查过资料,八零后就平均30岁才结婚了,特别是男的,很多三十几了还吊儿浪当,说不定要养到近40岁还在家打游戏,也就是说,连娃都是烂尾的
  上面两点大家看清楚了木有?一下子活通透了对不?
就这样,地方还想含羞答答,扭扭捏捏的只想用二万块来刺激
俺不是针对那个信字头县级市,而是说,其它所有地方都一样,有什么苦衷就不清楚了,老老实实类,生育和住房每项拿二十万出来刺激,希望有奇迹出现,会有点效果吧,一点点地试探纯粹是浪费弹药,目的又没达到,其实道理大家都明白的,就是扭扭捏捏~~~




 楼主| 发表于 2025-1-15 07:38 | 显示全部楼层 |来自:茂名在线安卓版茂名在线APP
未来很远 发表于 2025-1-14 23:17
羊毛出在羊身上,优惠补贴两万,开发商提高总价三万

提高不了,信宜房价还是总体持续下跌中的
还是有人会动心的
淡定来 以后会补贴更多
发表于 2025-1-15 09:47 | 显示全部楼层
pucc 发表于 2025-1-15 07:09
这算盘打得~~~月球上都听得见
一共支出二万块,就想撬动二百万以上的杠杆~~啊这~
  多吗?养育一个 ...

养小孩的成本:你是按黑心商家,无良中介来算的?

如果按科学与文化来算,成本应该是:正负50万的范围。
发表于 2025-1-15 09:53 | 显示全部楼层
不重要 发表于 2025-1-15 08:29
淡定来 以后会补贴更多

不会的,神仙那会在乎蝼蚁多少?何况蝼蚁还很多。

反尔蜲蚁要注意,不生,吃亏的是蝼蚁自己。

大叔劝蝼蚁们:

要么不生小孩,要生,至少生两个,最好生三个;生一个,还真不如不生。


生了,再好好地科学培养小孩,以“三好”为中心,四个基本点为原则,好好地培养小孩。
一只大西瓜 发表于 2025-1-15 09:53
不会的,神仙那会在乎蝼蚁多少?何况蝼蚁还很多。

反尔蜲蚁要注意,不生,吃亏的是蝼蚁自己。

回去吃你的猪油去
您需要登录后才可以回帖 登录 | 注册帐号

本版积分规则

友情链接:
返回顶部
返回列表 快速回复