QQ登录

只需一步,快速开始

微信登录,快人一步

扫码登录更安全

登录 | 注册帐号 | 找回密码

茂名论坛

  • 关注抖音号
  • 关注公众号
  • 下载APP
  • 扫码关注抖音号
  • 扫码关注公众号
  • 扫码关注APP
快捷导航
查看: 15196|回复: 15

[今日关注] 3.0级地震是有多轻微

[复制链接]
发表于 2017-2-25 11:02 | 显示全部楼层 |阅读模式


         文章来源:高凉赋微信公众号         文章作者:高凉君


3.0级地震是有多轻微

据中国地震台网正式测定,225929分在广东茂名市电白区发生3.0级地震,震源深度30千米,震中位于北纬21.67度,东经110.98度。


05a5c98.jpg


3.0级是什么概念?高凉君为大家百度下。

地震震级分为九级,一般小于2.5级的地震人无感觉,2.5级以上人有感觉,5级以上的地震会造成破坏。简称震级。

1. 一般将小于1级的地震称为超微震

2. M1级,小于3级的称为弱震或微震

如果震源不是很浅,这种地震人们一般不易觉察。

3. M3级,小于4.5级的称为有感地震

这种地震人们能够感觉到,但一般不会造成破坏。


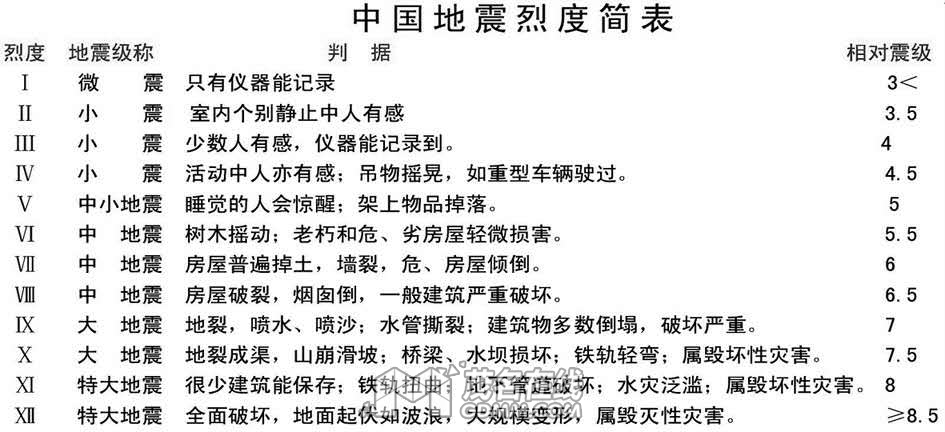
   说这些不够形象?君君再发个地震列表给大家感受下!


479641466102820565.jpg


   也就是说3.0级就只有仪器才能检测到!!!少数个别人在极度静止情况下有点点点感觉!!!


   所以就像百度贴吧答案中说的那样,一个胖子在楼道走动这么大点动静!


wxid_ibnwdtm1l7cs22_1487990066776_3.png


所以大家没必要大惊小怪,该休息就休息,该看电影就看电影,不过这个时间快到中午了,请按时吃中午


千万不要传谣造谣,否则后果很严重!!!!


4444.jpg

QQ图片006.jpg





发表于 2017-2-25 11:10 | 显示全部楼层
在电白买房是不是有点悬?据说汶川地震后,有些人不但房子没了,房贷还得继续还。
发表于 2017-2-25 11:14 | 显示全部楼层
茂之驴 发表于 2017-2-25 11:10
在电白买房是不是有点悬?据说汶川地震后,有些人不但房子没了,房贷还得继续还。

震完,庆幸房子没倒,然后海啸补多一刀!
发表于 2017-2-25 11:16 | 显示全部楼层
66666666666666666
发表于 2017-2-25 11:19 | 显示全部楼层
正德四年(1509) 茂名、化州地震。  嘉靖三年(1524) 电白县地震。  万历元年(1573) 十一月电白地震。自西向东,响声如雷。  万历三十六年(1608) 八月初三未时,电白发生强烈地震,声响如雷,其动如筛,很多房屋崩毁,死、伤各1人。据广东省地震局资料,此次地震强度5.5级,裂度7级。这是电白历史上最大的一次地震。  万历三十九年(1611) 电白电城附近发生地震,声响如雷,房屋多倒塌。  顺治九年(1652) 十一月二十五日夜,电白发生地震。  康熙十六年(1677) 四月十九日夜十时,电白县地震。  康熙二十四年(1685) 十二月,茂名、信宜地震。  乾隆四十三年(1778) 九月初九 ,茂名、信宜、电白等地发生大地震,声如雷,瓦屋几乎全部倒塌。  咸丰元年(1851) 正月初一,化州地震,房屋颠簸。  咸丰十年(1860) 正月,电白地震。  咸丰十一年(1861) 一月一日,化州地震。二十日复大震。  光绪十五年(1889) 七月十五日,茂名县地震,房屋颠簸,牲畜狂奔,池崐鱼跃岸。  光绪十六年(1890)  四县多次发生地震。电白先于三月初一震,七月十五夜二更又震,黎明复震,九月十九日复大震。化州多处地陷。  1976年8月 自唐山地震后,茂名市和四县先后成立防震指挥部。8月13日茂名地区发生轻微地震,防震指挥部随即动员干部和群众搬入防震棚居住,达两个月之久。
发表于 2017-2-25 11:28 | 显示全部楼层
千骑无地震啊,我店里的货就危险了。。。。车X还是可以的{:1_960:}
发表于 2017-2-25 11:37 | 显示全部楼层
iouyxd 发表于 2017-2-25 11:28
千骑无地震啊,我店里的货就危险了。。。。车X还是可以的

要是穿了更危险{:1_960:}
发表于 2017-2-25 12:45 | 显示全部楼层
茂之驴 发表于 2017-2-25 11:10
在电白买房是不是有点悬?据说汶川地震后,有些人不但房子没了,房贷还得继续还。

这位兄台不要看到是电白区就认为是水东,看清楚震源是在羊角圩,还是离茂名市区更近!离油十不到5公里!
发表于 2017-2-25 13:08 | 显示全部楼层
当时还在床上享受难得的懒觉,突然间摇晃了几下,
发表于 2017-2-25 14:03 | 显示全部楼层
被震起床
发表于 2017-2-25 18:20 | 显示全部楼层
没感觉,后来看新闻才知道
发表于 2017-2-26 15:24 | 显示全部楼层
不大就好
发表于 2017-2-26 17:15 | 显示全部楼层
摸痒,,,
发表于 2017-2-26 17:18 | 显示全部楼层
阳江佬才睡不着!
您需要登录后才可以回帖 登录 | 注册帐号

本版积分规则

友情链接:
返回顶部
返回列表 快速回复