QQ登录

只需一步,快速开始

微信登录,快人一步

扫码登录更安全

登录 | 注册帐号 | 找回密码

茂名论坛

  • 关注抖音号
  • 关注公众号
  • 下载APP
  • 扫码关注抖音号
  • 扫码关注公众号
  • 扫码关注APP
快捷导航
查看: 5222|回复: 23

[今日关注] 茂名市发展和改革局关于调整市区污水处理费暨简化自来水分类价格的通知

[复制链接]
发表于 2017-2-10 17:36 | 显示全部楼层 |阅读模式
茂名市发展和改革局关于调整市区污水处理费暨简化自来水分类价格的通知.pdf (1.91 MB, 下载次数: 193)






污水处理价格调整及自来水价格简化分类
宣传问答资料


一、污水方面
1、请介绍污水处理收费的调整原则和调整后的收费标准
答:污水处理收费调整原则按照“污染付费、公平负担、补偿成本、合理盈利”的原则,综合考虑茂名市水污染防治形势和经济社会承受能力等因素制定的。
污水处理费调整后的收费标准:
(1)调整污水处理费收费标准
市区污水处理费标准调整情况如下:居民生活用水从0.693元/m3调整为0.95元/m3,非居民生活用水(含特种用水)从0.873元/m3调整为1.40元/m3,征收的对象范围从不使用市政排水设施的单位和个人不征收污水处理费调整为茂名市水务投资集团有限公司供水范围内的各类用水户。
(2)实行差别化收费政策。
对供水范围内的重污染行业(包括化工、医药、钢铁、印染、造纸、电镀行业),经环保部门核定,属于超标排放污水的生产企业,其生产用水的污水处理费实施差别化收费标准,该收费标准为非居民生活用水类污水处理费标准的1.5倍,即2.10元/m3。
2、污水处理费调整的依据是什么?
答:为促进水污染防治,改善水环境质量,根据省发展改革委、省财政厅、省住房城乡建设厅《转发国家发展改革委财政部住房城乡建设部关于制定和调整污水处理收费标准等有关问題的通知》(粵发改价格(2015)770号),原省物价局、省住房城乡建设厅、省水利厅《关于进一步完善自来水价格管理有关问題的通知》(粵价(2012)232号)和茂名市发展和改革局《茂名市发展和改革局关于调整市区污水处理费暨简化自来水分类价格的通知》(茂发改价格〔2017〕58号)。
3、低保户、五保户一直以来都有政策减免污水处理费,为什么这次调整污水处理费后,要征收这部分生活本来就困难的人员的费用?
答:根据财政部、国家发展改革委、住房城乡建设部《污水处理费征收使用管理办法》第十九条“已经出台污水处理费减免或者缓征政策的,应当予以废止。”,《广东省发展改革委关于加快推进污水处理收费有关问题的通知》对持有《低收入困难家庭证》的居民有专门规定,该文要求按照粵发改价格〔2015〕770号文第四点的规定执行,不再免征污水处理费,具体征收和补貼标准及补贴方式由各地根据实际情况确定;原省物价局、环境保护局、财政厅、建设厅联合印发的《关于加大我省污水处理收费政策实施力度的通知》(粤价〔2008〕257号)中关于暂免征收的大、中、小学校和公立医疗机构、幼儿园、托儿所、敬老院等污水处理费,按照其用水分类采用相应污水处理类别征收标准。
二、自来水简化分类价格方面
1、为何要简化自来水分类价格?依据是什么?
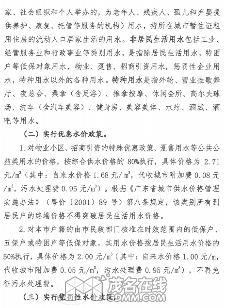
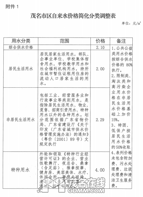
答:为促进自来水行业健康发展和提高用水效率,省物价局、省住建厅、省水利厅于2012年发出了《关于进一步完善自来水价格管理有关问题的通知》(粤价〔2012〕232号),通知要求各地要结合自来水价格调整,将水价分类简化为居民生活用水、非居民生活用水和特种用水3类。其中,居民生活用水是指居民居家生活和集体宿舍用水,以及国家和省有关政策规定按居民生活用水价格计收水费的特定用水;非居民生活用水是除居民生活用水和特种用水以外的各种用水,包括工业、行政事业和经营服务业等用水;特种用水是指营业性歌舞厅、夜总会、桑拿、洗浴、纤体中心、水疗、沐足、美容美发、健身室和外轮、洗车的用水,具体范围由各地根据当地实际自行确定。
2、简化自来水分类价格后对普通居民用水有何影响?
答:这次对自来水价格进行简化分类,只是对类别进行区分,由原7个类别水价,简化成3个类别水价,并没有调整水价。对普通居民用水价格无影响。
3简化自来水分类后,各类自来水价格具体如何?
市区自来水价格统一简化为居民生活用水、非居民生活用水、特种用水三大类别。各类别价格分别为居民生活用水2.00元/ m3、非居民生活用水2.29元/ m3和特种用水4.00元/ m3。
4、自来水价格简化分类后,还实行优惠水价政策吗?
     自来水价格简化分类后,还实行优惠水价政策。有以下两个方面:
(1)对物业小区、招商引资的特殊优惠政策、趸售用水等公共公益类用水的价格,按综合供水价格的80%执行,具体价格为2.71元/ m3(其中:自来水价格1.68元/ m3,代收城市附加费0.08元/ m3,污水处理费0.95元/ m3)。
(2)对本市户籍的由市民政部门核准在时效范围内的低保户、五保户或特困户等低保对象,其用水价格按居民生活用水价格的50%执行,具体价格为2.00元/ m3(其中:自来水价格1.00元/ m3,代收城市附加费0.05元/ m3,污水处理费0.95元/ m3),不再免征污水处理费。
5、对限制类、淘汰类和高污染企业生产用水我市有什么惩罚性水价政策?
对限制类、淘汰类和高污染企业生产用水(茂名暂定:水泥企业生产用水)实施惩罚性用水价格,按非居民生活用水价格加价15%执行,具体价格为4.16元/ m3(其中:自来水价格2.63元/ m3,代收城市附加费0.13元/ m3,污水处理费1.40元/ m3)。
6、自来水价格简化分类后,还实施阶梯价格管理吗?
    自来水价格简化分类后,继续实施阶梯价格管理。市区居民生活用水阶梯价格执行标准及阶梯式计量水价实施细则仍按《茂名市物价局关于茂名市区自来水价格调整有关问题的通知》(茂价[2013]148号)的相关规定执行。
文件1.png

文件2.png

文件3.png

文件4.png

文件5.png

文件6.png



发表于 2017-2-10 17:42 | 显示全部楼层
睁眼说大话,明明提高了,又说矛影响
发表于 2017-2-10 17:57 | 显示全部楼层
部分人以前享受的免费午餐现在没有了!就好象医院、学校等收取病人、学生的费用毫不含糊,但不用交污水处理费,现在一样要交了!
发表于 2017-2-10 18:08 | 显示全部楼层
算一下幅度。提价三成七
发表于 2017-2-10 19:23 | 显示全部楼层
跳高运动员
发表于 2017-2-10 22:10 | 显示全部楼层
工资什么时候出文要求提一下啊,我说是私营企业。
发表于 2017-2-10 22:19 | 显示全部楼层
水价基数升了,阶梯水价放大更厉害。
身边有6人之家,原来一个月水费已经要200多(水费第三档了)。
发表于 2017-2-10 23:08 | 显示全部楼层
新年还没有过完,你就来招骂。我代表全体市民XXXXXXXXXXXXXXXXXXX!
发表于 2017-2-10 23:10 | 显示全部楼层
对普通居民用水价格无影响???贵公司改名为茂名吹水集团更为适宜。
发表于 2017-2-11 12:30 | 显示全部楼层
钱是收了,但这么多年了,污水处理过么?什么时候小东江水清了,白沙河白了再说吧!
发表于 2017-2-11 12:31 | 显示全部楼层
发表于 2017-2-11 13:09 | 显示全部楼层
一帮蛀虫
发表于 2017-2-11 13:21 | 显示全部楼层
恭喜发财!
发表于 2017-2-11 14:15 | 显示全部楼层
茂名人说茂名事 发表于 2017-2-10 23:10
对普通居民用水价格无影响???贵公司改名为茂名吹水集团更为适宜。

大家在喷之前看清楚,污水处理费只是代收项目,基本水价没变到呀。
发表于 2017-2-11 14:28 | 显示全部楼层
除了知道升价,还知道干些什么?
您需要登录后才可以回帖 登录 | 注册帐号

本版积分规则

友情链接:
返回顶部
返回列表 快速回复